HOME   LIST
‹–   –›

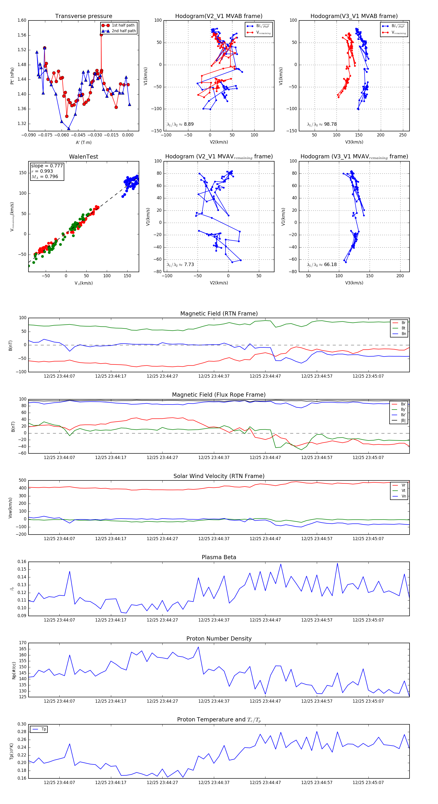
Flux Rope in 2023

Flux Rope Event 2023-12-25 23:44:01 ~ 2023-12-25 23:45:15 (75 seconds)


plot