HOME   LIST
‹–   –›

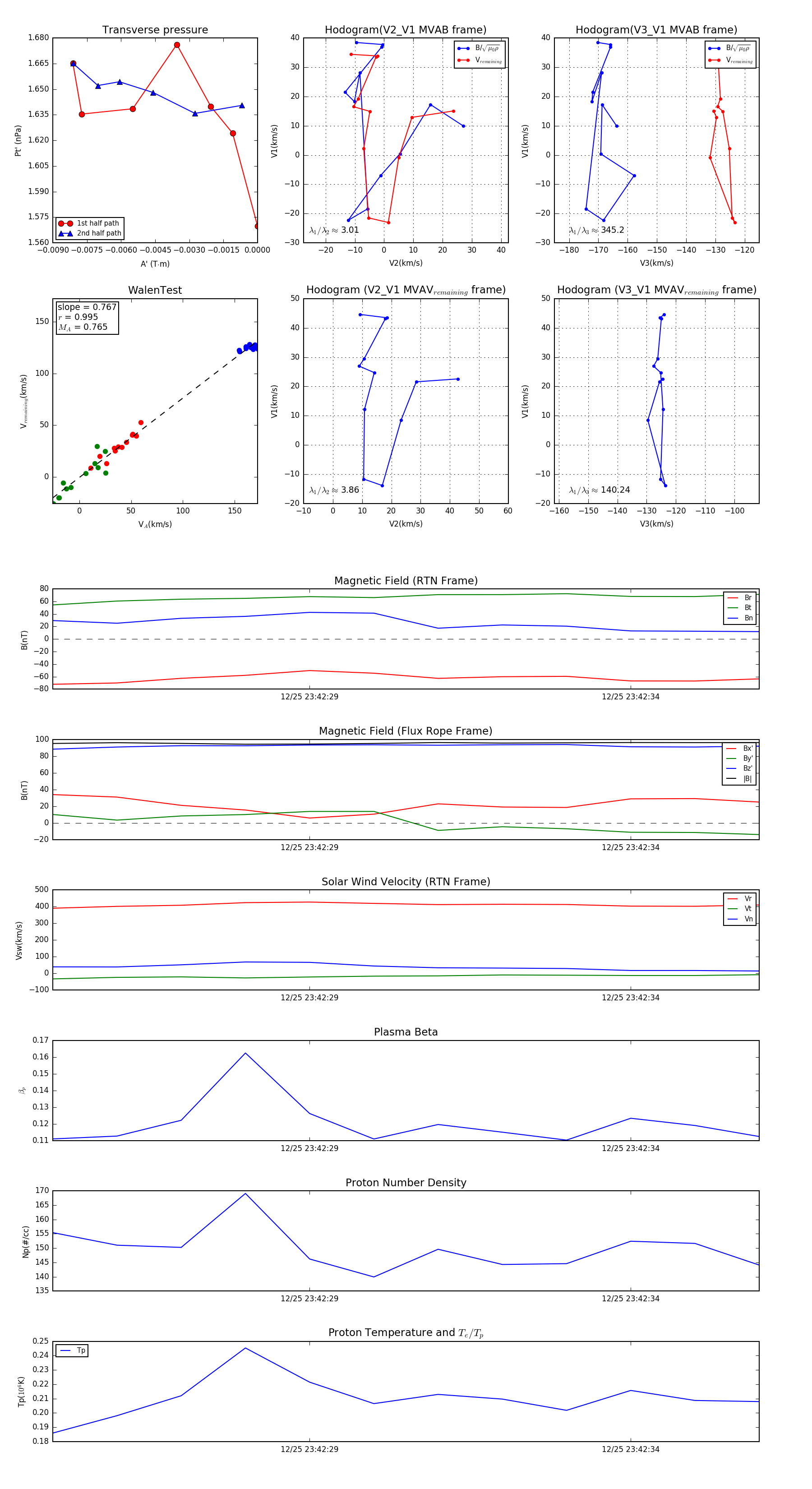
Flux Rope in 2023

Flux Rope Event 2023-12-25 23:42:25 ~ 2023-12-25 23:42:36 (12 seconds)


plot