HOME   LIST
‹–   –›

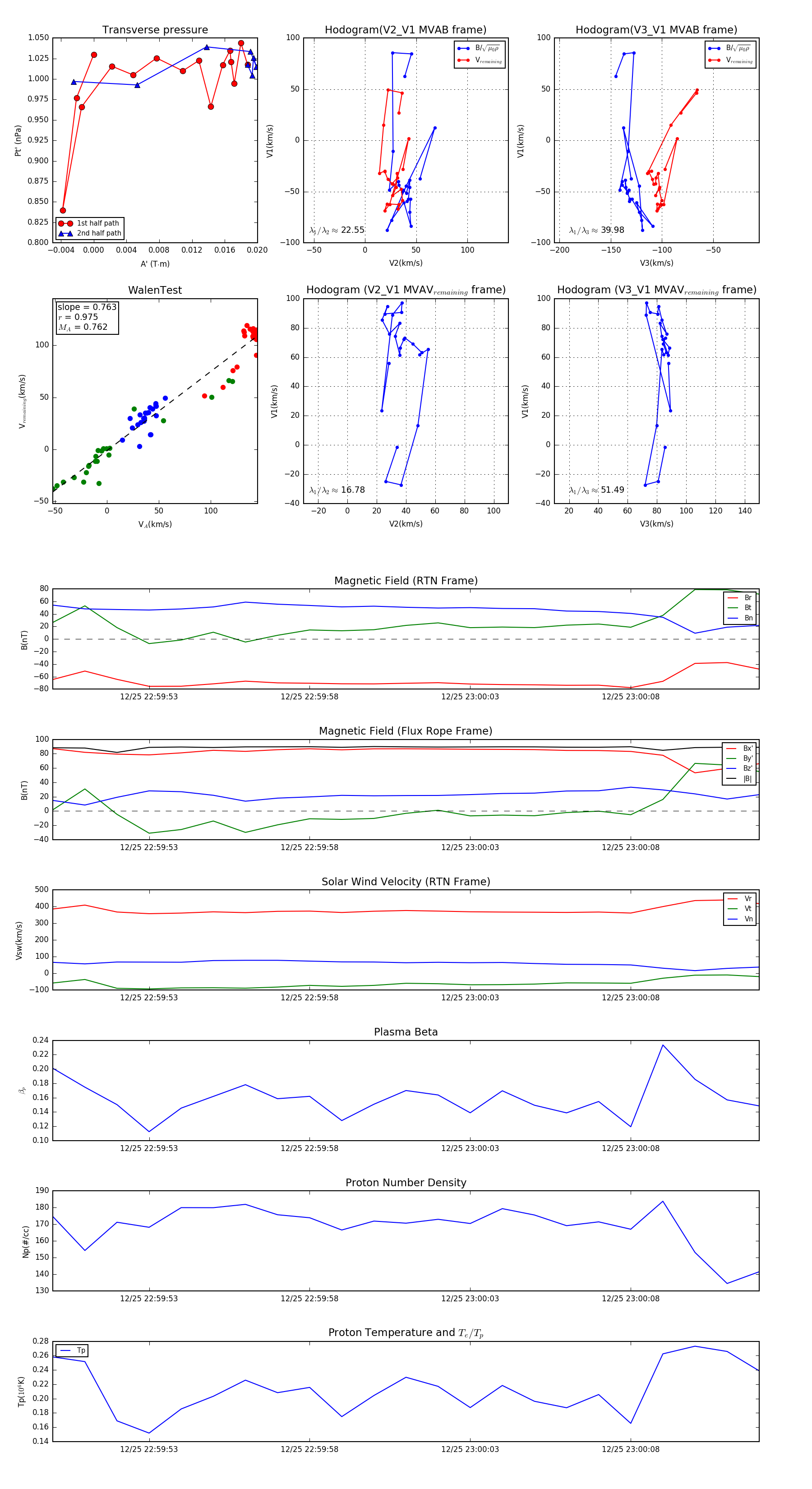
Flux Rope in 2023

Flux Rope Event 2023-12-25 22:59:50 ~ 2023-12-25 23:00:12 (23 seconds)


plot