HOME   LIST
‹–   –›

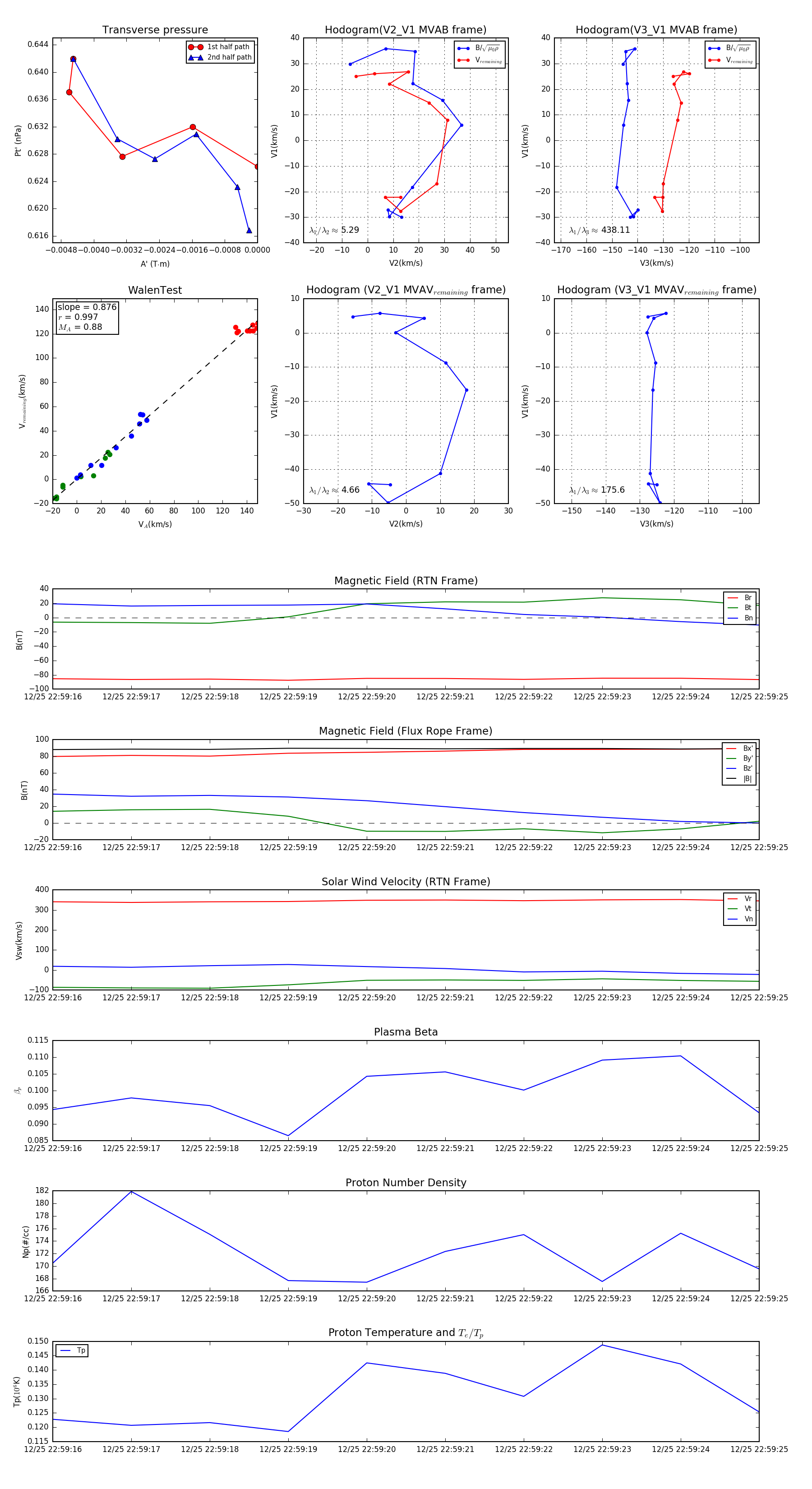
Flux Rope in 2023

Flux Rope Event 2023-12-25 22:59:16 ~ 2023-12-25 22:59:25 (10 seconds)


plot