HOME   LIST
‹–   –›

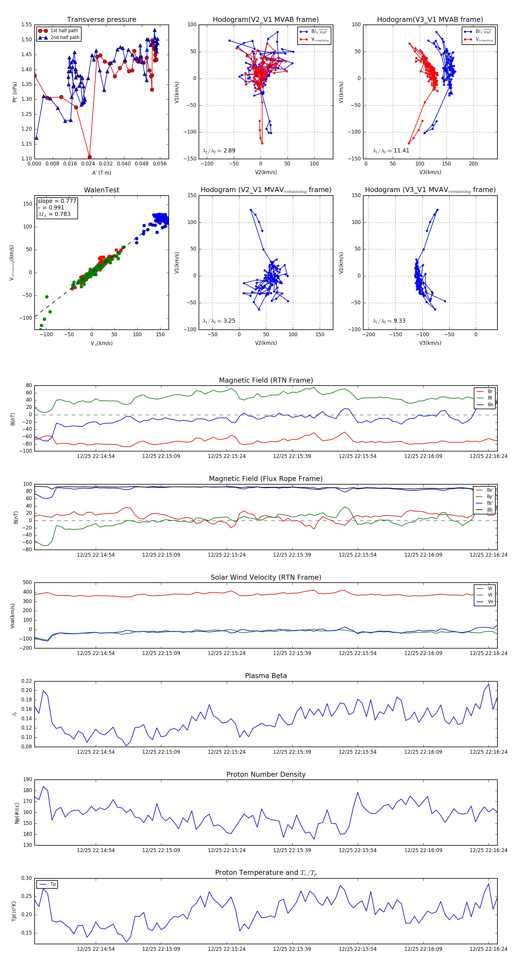
Flux Rope in 2023

Flux Rope Event 2023-12-25 22:14:40 ~ 2023-12-25 22:16:26 (107 seconds)


plot