HOME   LIST
‹–   –›

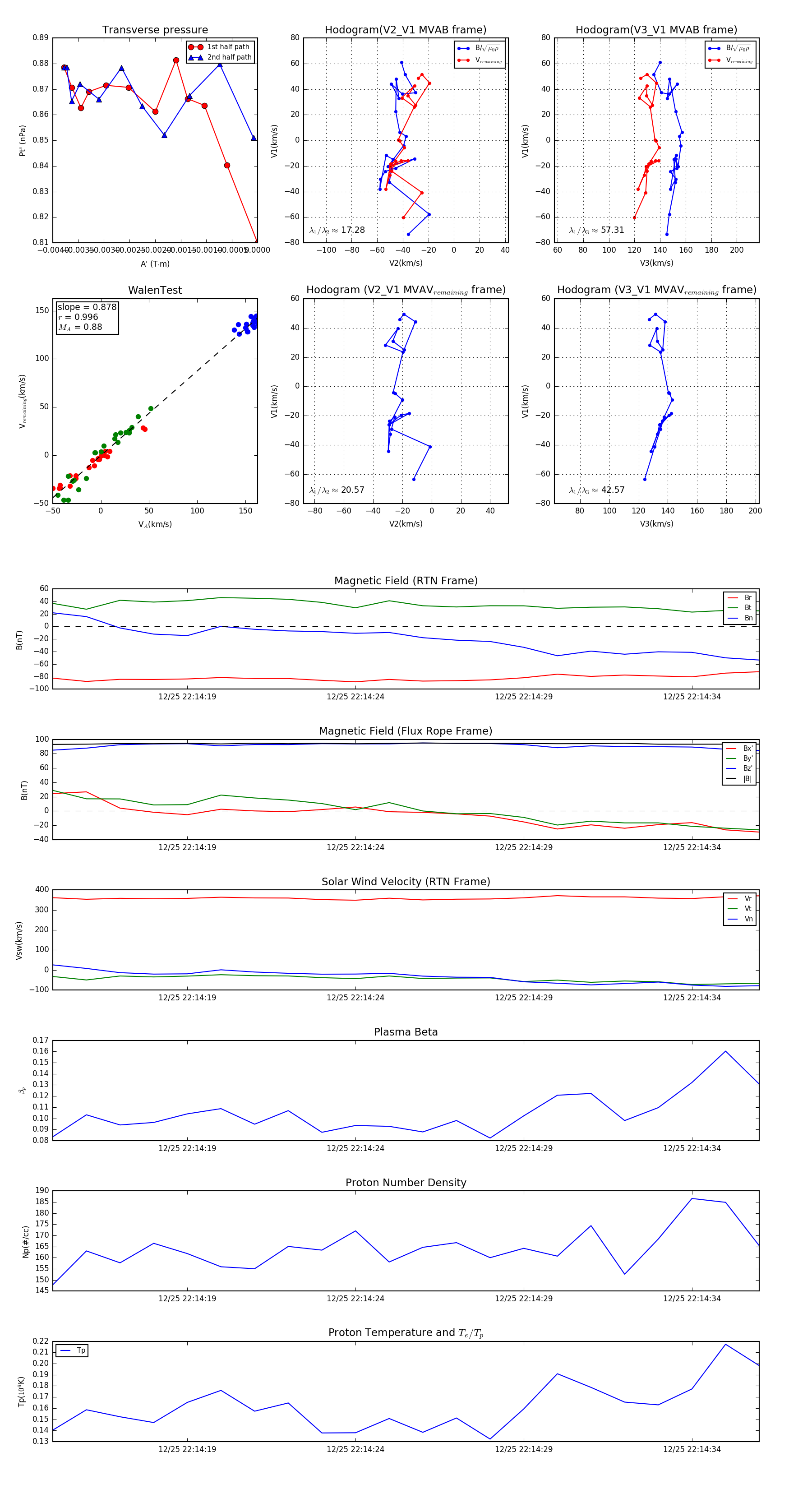
Flux Rope in 2023

Flux Rope Event 2023-12-25 22:14:15 ~ 2023-12-25 22:14:36 (22 seconds)


plot