HOME   LIST
‹–   –›

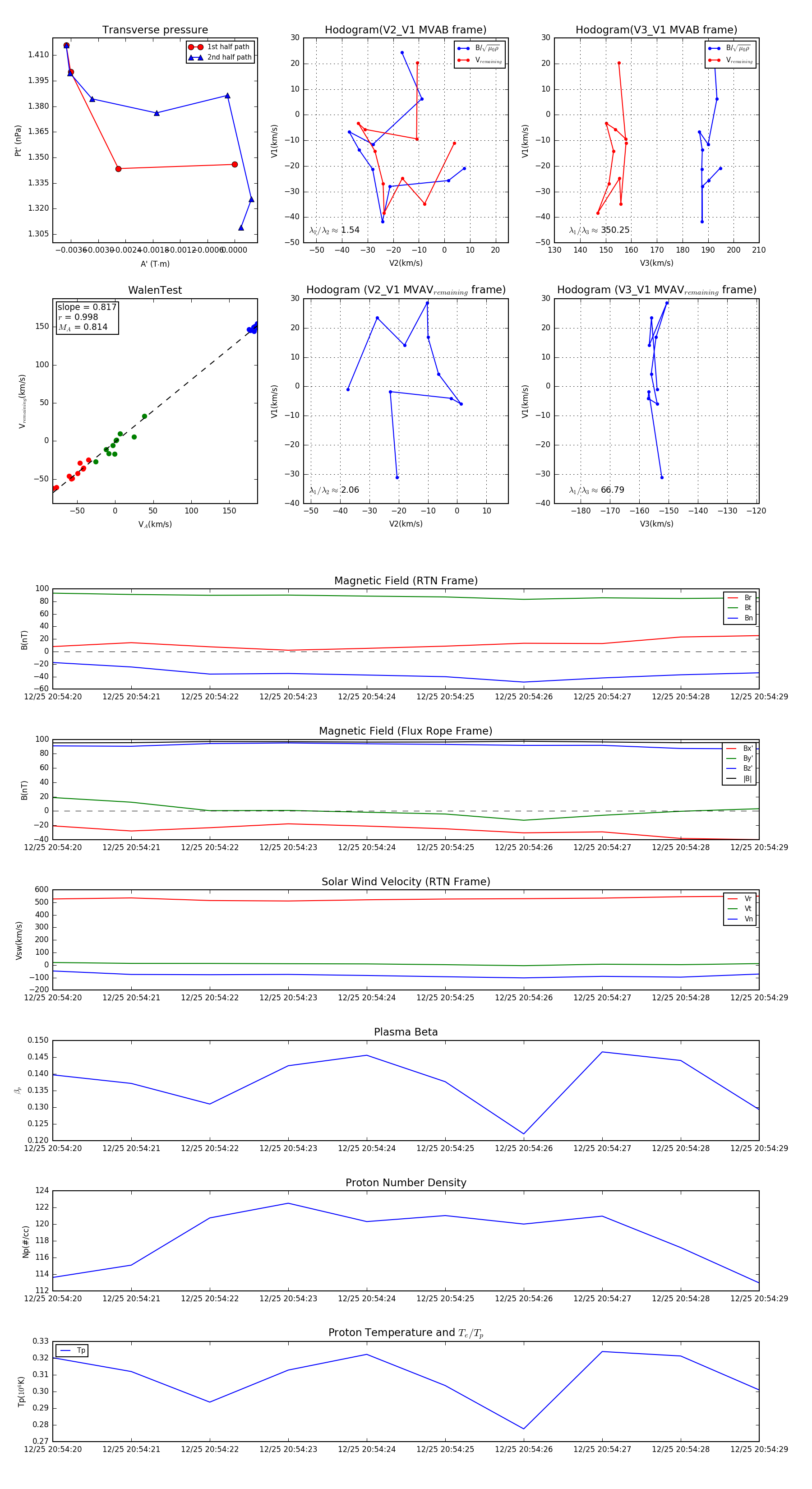
Flux Rope in 2023

Flux Rope Event 2023-12-25 20:54:20 ~ 2023-12-25 20:54:29 (10 seconds)


plot