HOME   LIST
‹–   –›

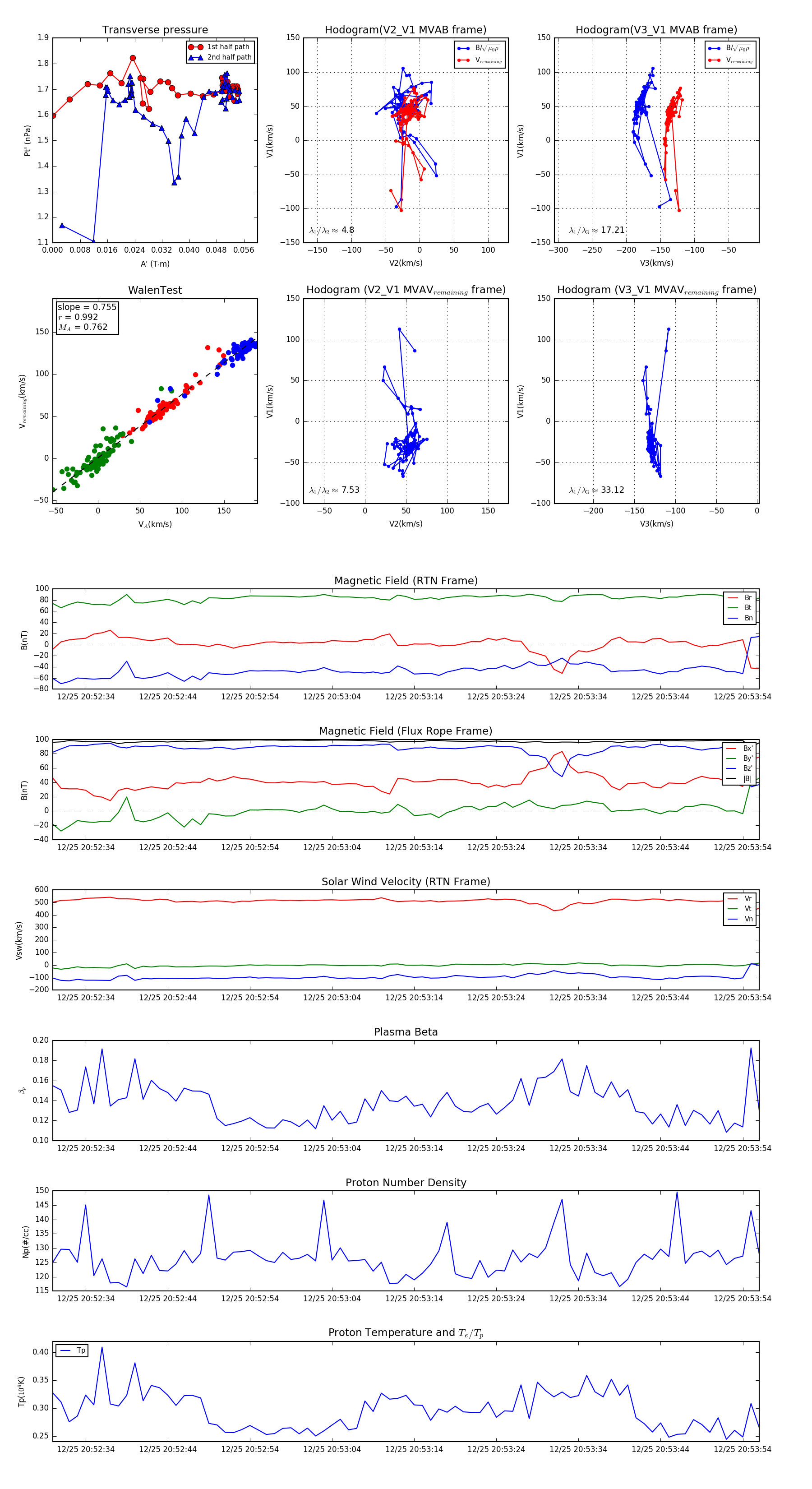
Flux Rope in 2023

Flux Rope Event 2023-12-25 20:52:30 ~ 2023-12-25 20:53:56 (87 seconds)


plot