HOME   LIST
‹–   –›

Flux Rope in 2023

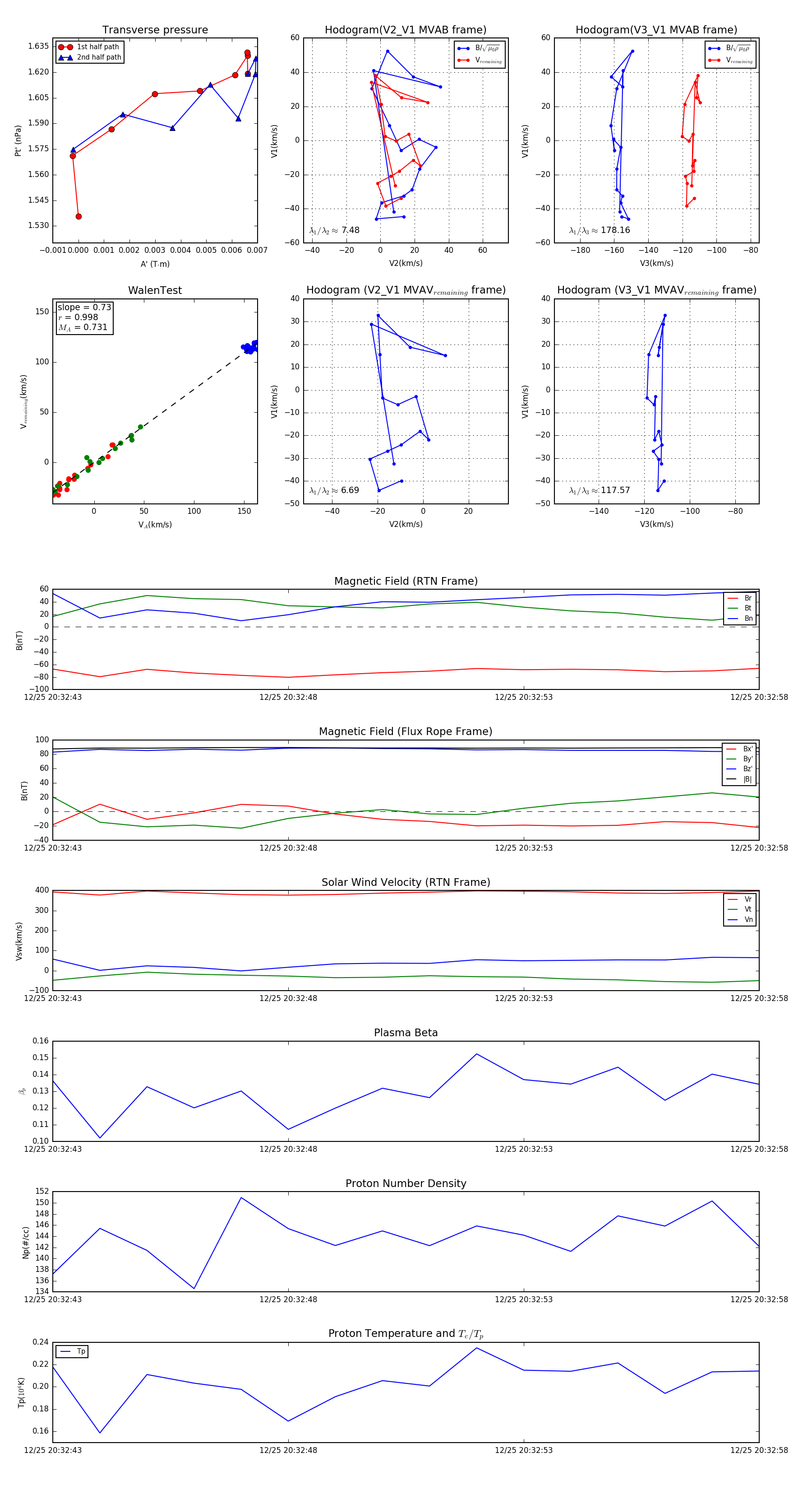
Flux Rope Event 2023-12-25 20:32:43 ~ 2023-12-25 20:32:58 (16 seconds)


plot