HOME   LIST
‹–   –›

Flux Rope in 2023

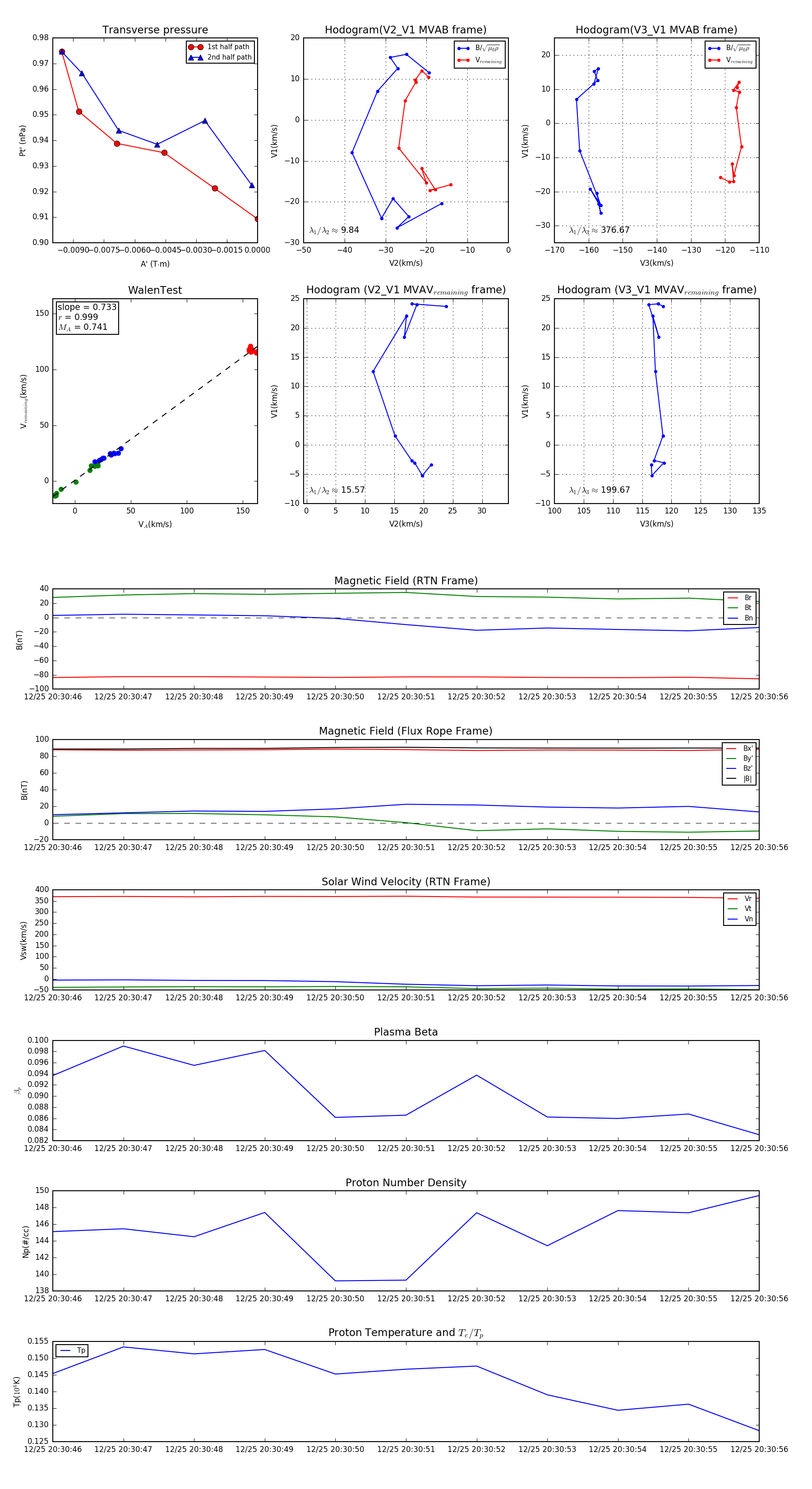
Flux Rope Event 2023-12-25 20:30:46 ~ 2023-12-25 20:30:56 (11 seconds)


plot