HOME   LIST
‹–   –›

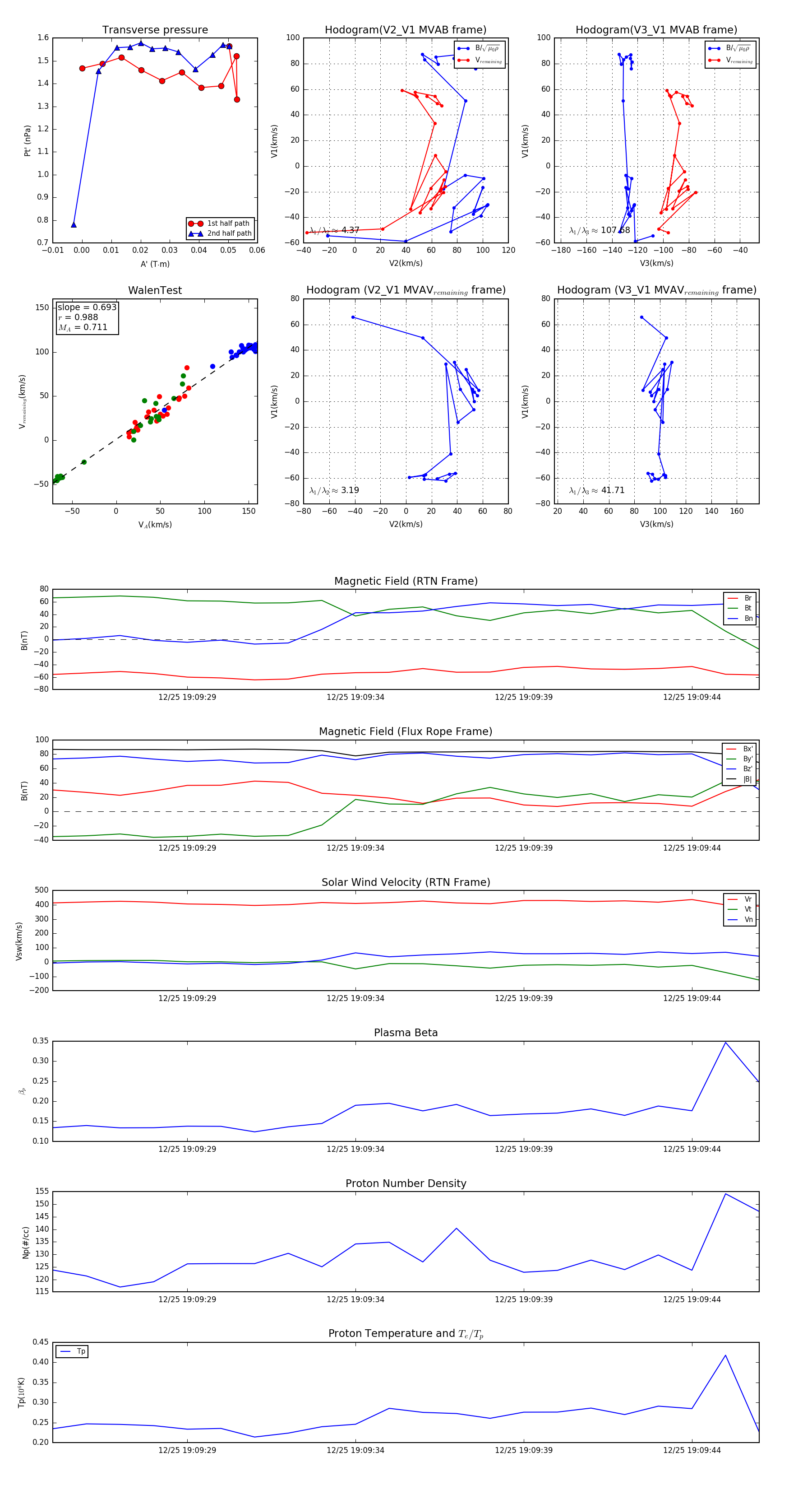
Flux Rope in 2023

Flux Rope Event 2023-12-25 19:09:25 ~ 2023-12-25 19:09:46 (22 seconds)


plot