HOME   LIST
‹–   –›

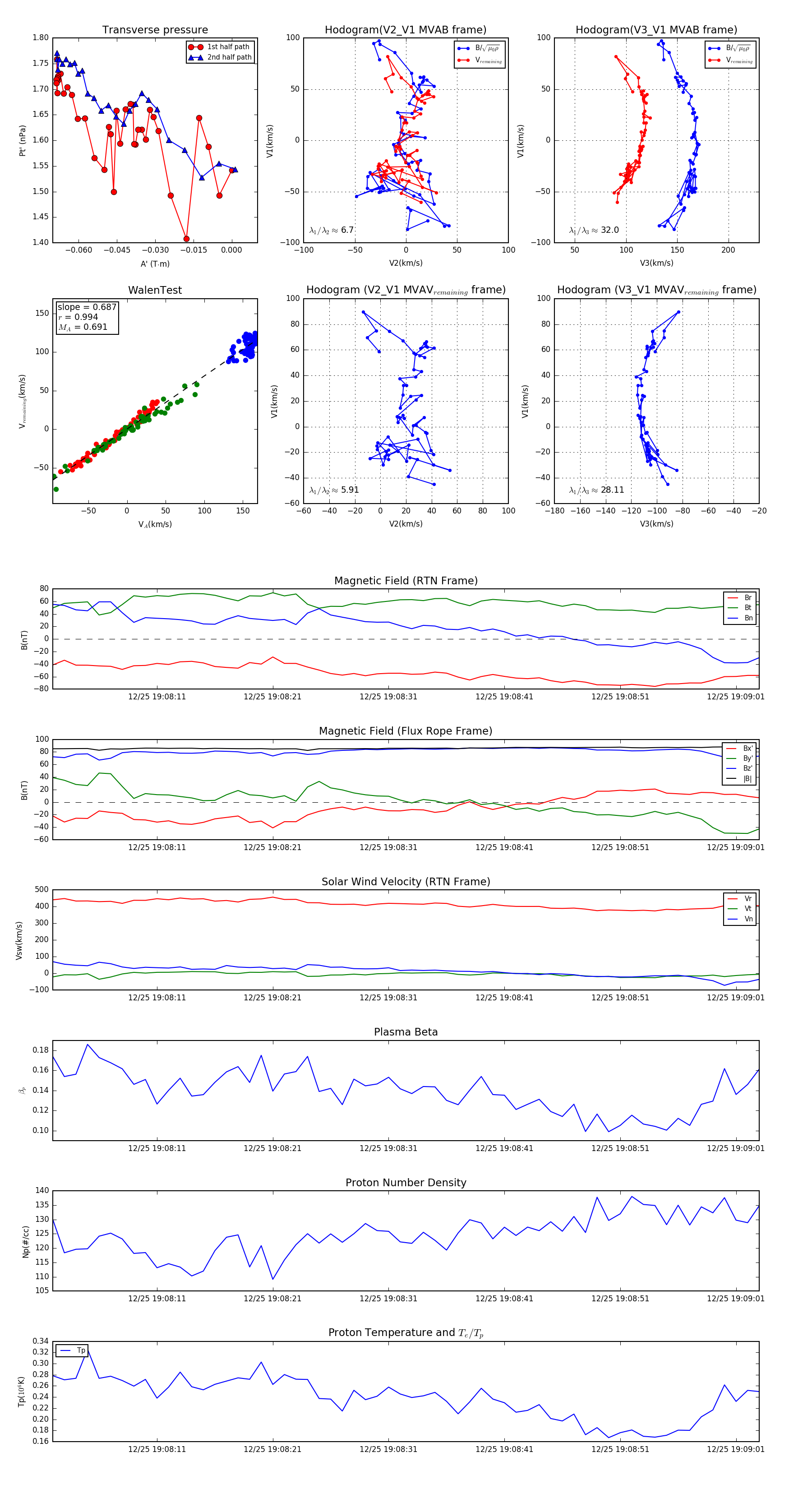
Flux Rope in 2023

Flux Rope Event 2023-12-25 19:08:02 ~ 2023-12-25 19:09:03 (62 seconds)


plot