HOME   LIST
‹–   –›

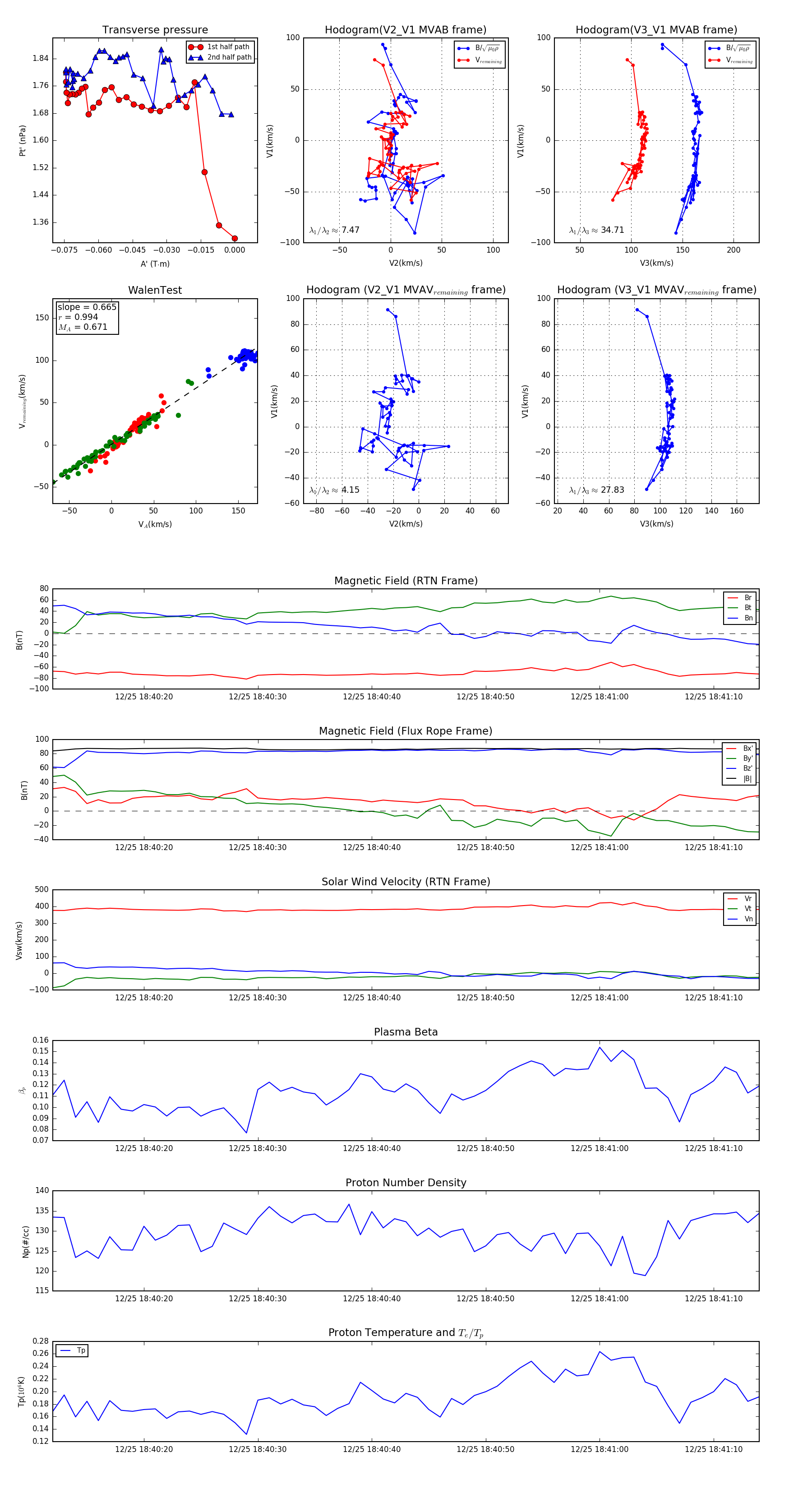
Flux Rope in 2023

Flux Rope Event 2023-12-25 18:40:12 ~ 2023-12-25 18:41:14 (63 seconds)


plot