HOME   LIST
‹–   –›

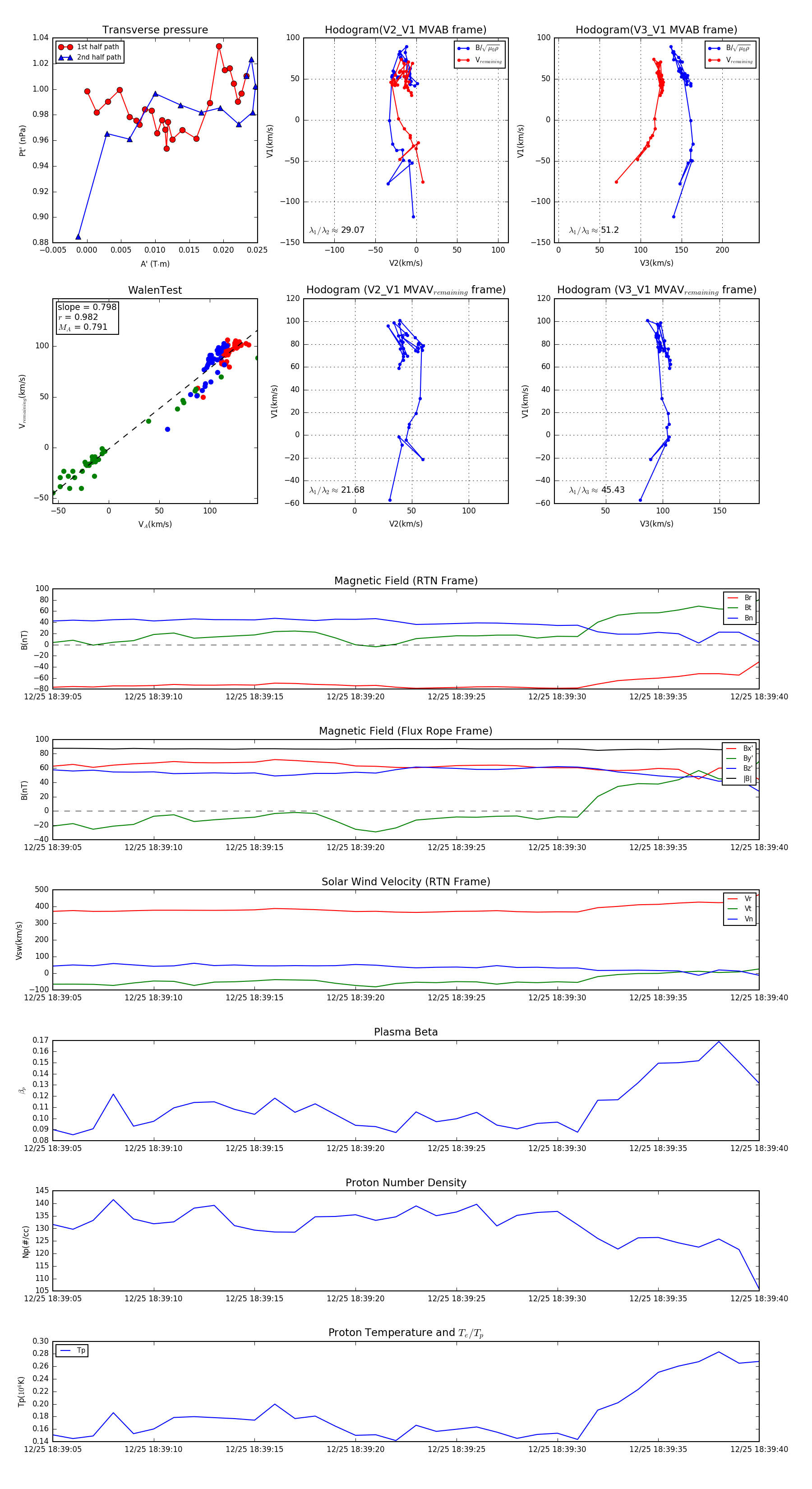
Flux Rope in 2023

Flux Rope Event 2023-12-25 18:39:05 ~ 2023-12-25 18:39:40 (36 seconds)


plot