HOME   LIST
‹–   –›

Flux Rope in 2023

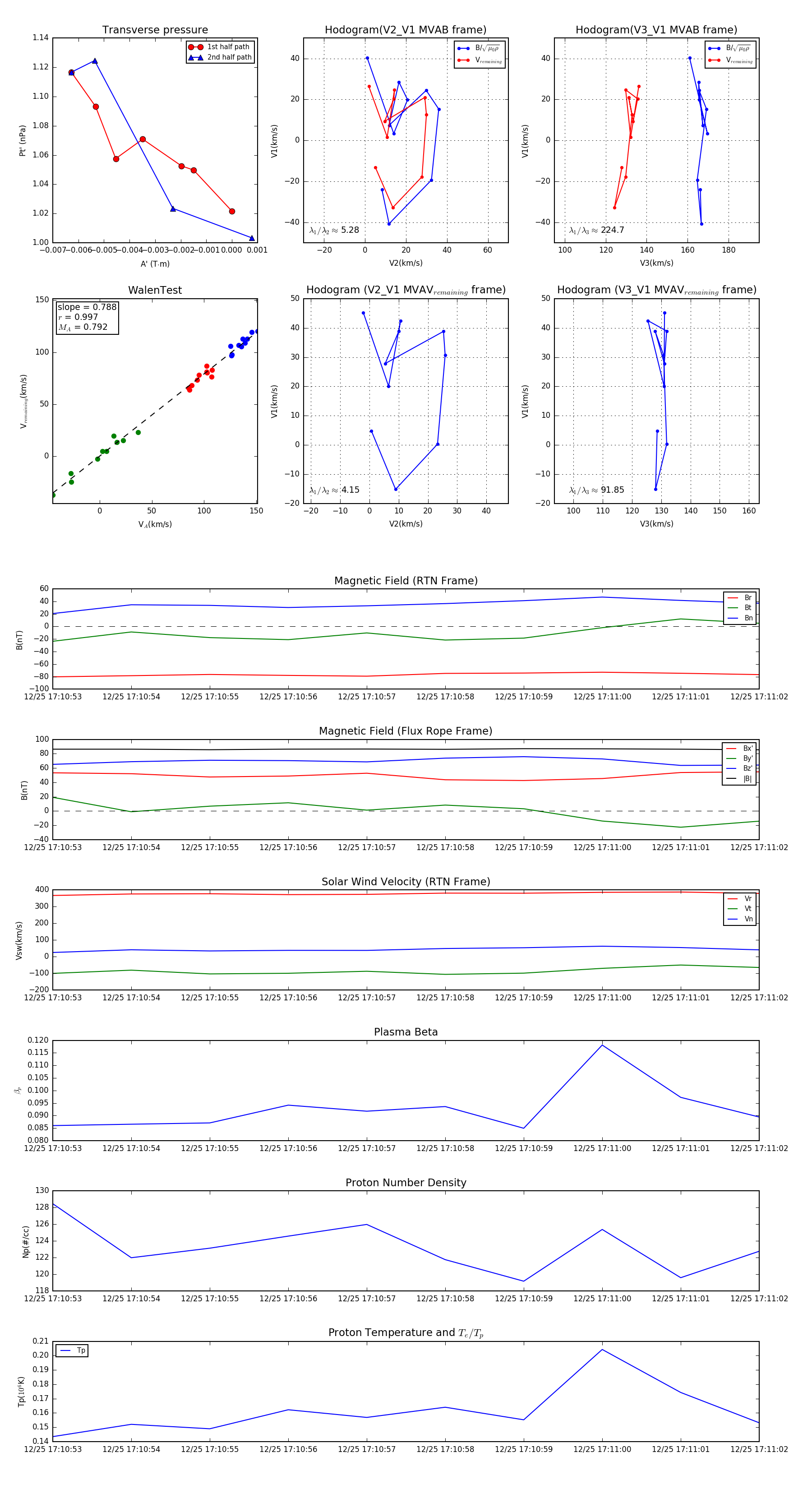
Flux Rope Event 2023-12-25 17:10:53 ~ 2023-12-25 17:11:02 (10 seconds)


plot