HOME   LIST
‹–   –›

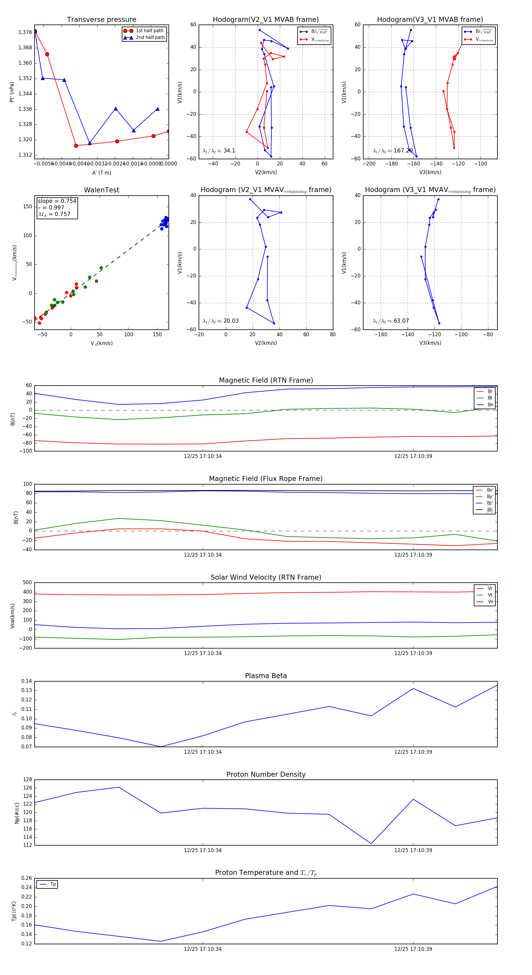
Flux Rope in 2023

Flux Rope Event 2023-12-25 17:10:30 ~ 2023-12-25 17:10:41 (12 seconds)


plot