HOME   LIST
‹–   –›

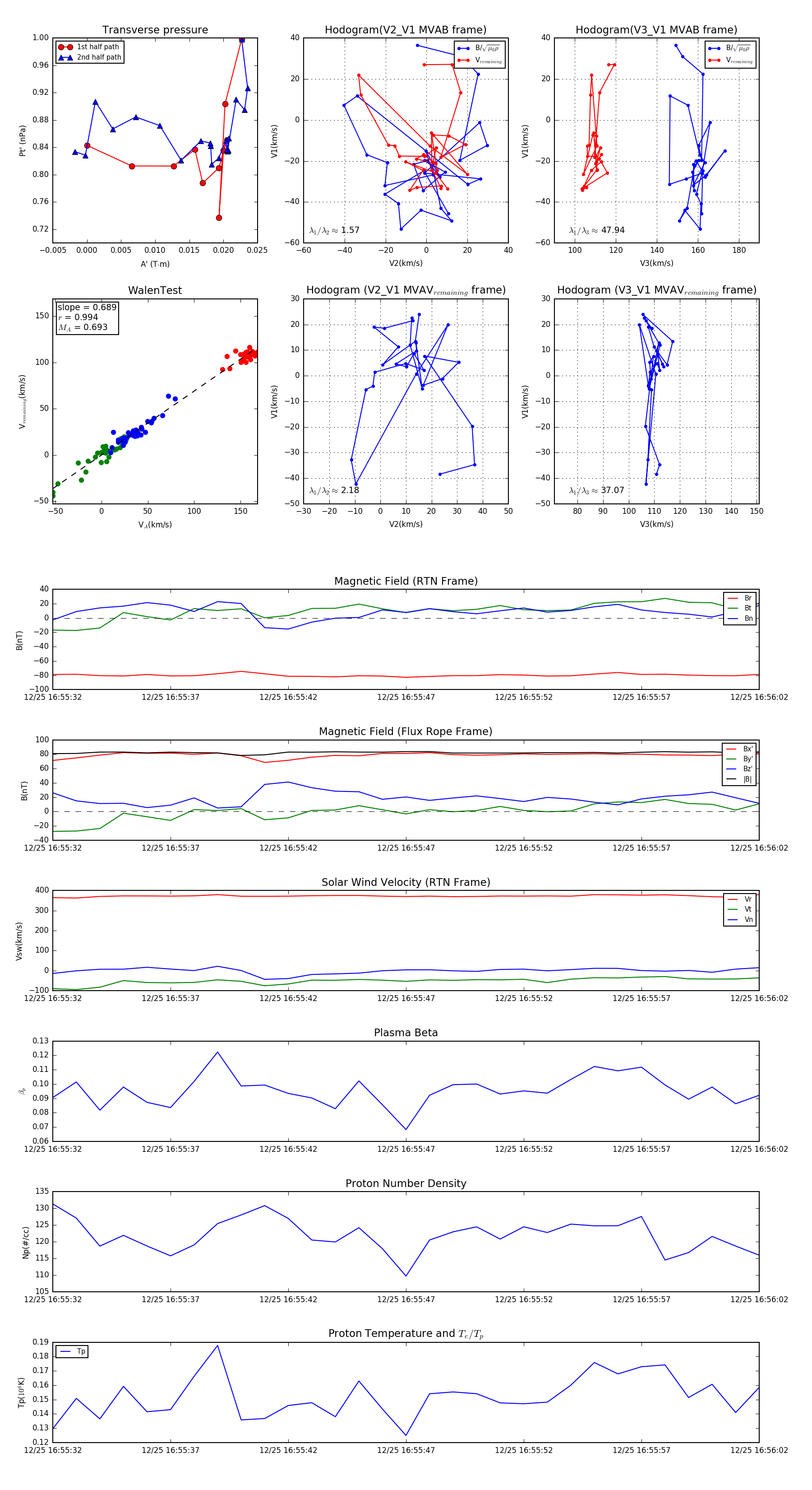
Flux Rope in 2023

Flux Rope Event 2023-12-25 16:55:32 ~ 2023-12-25 16:56:02 (31 seconds)


plot