HOME   LIST
‹–   –›

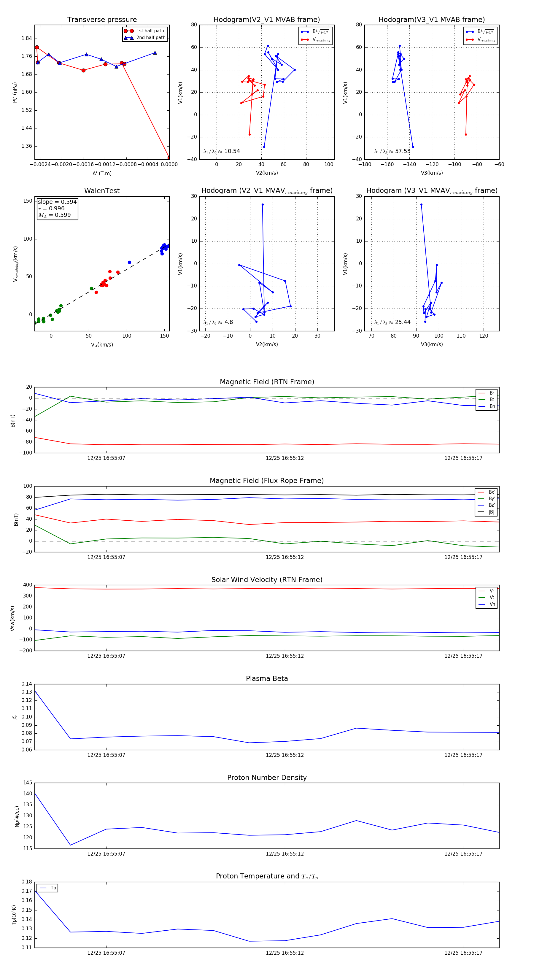
Flux Rope in 2023

Flux Rope Event 2023-12-25 16:55:05 ~ 2023-12-25 16:55:18 (14 seconds)


plot