HOME   LIST
‹–   –›

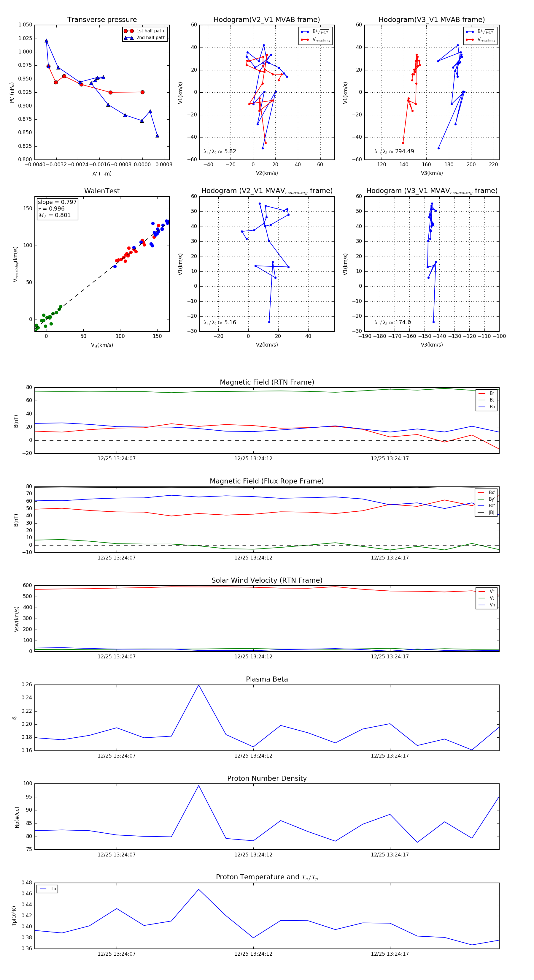
Flux Rope in 2023

Flux Rope Event 2023-12-25 13:24:04 ~ 2023-12-25 13:24:21 (18 seconds)


plot