HOME   LIST
‹–   –›

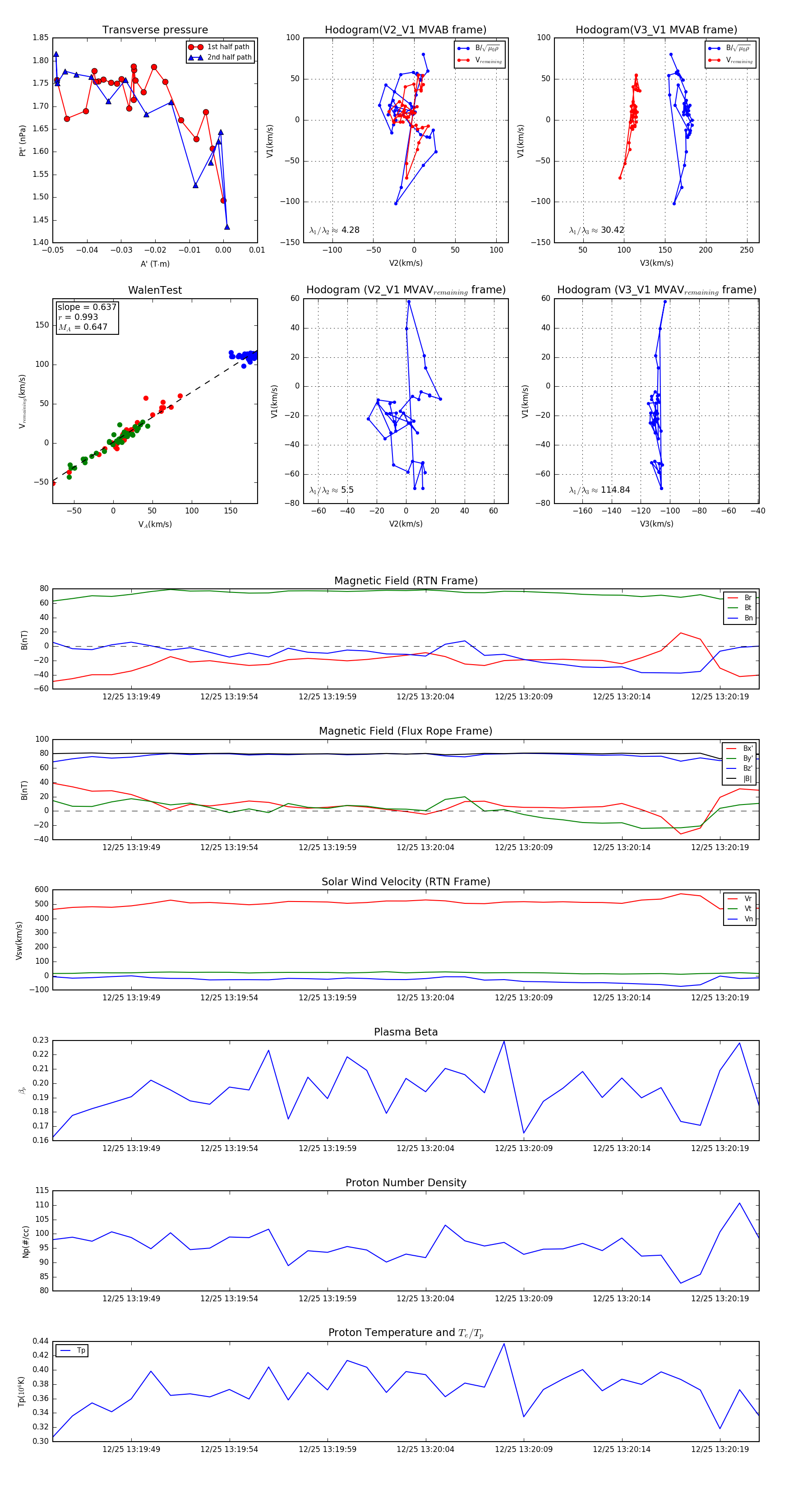
Flux Rope in 2023

Flux Rope Event 2023-12-25 13:19:45 ~ 2023-12-25 13:20:21 (37 seconds)


plot