HOME   LIST
‹–   –›

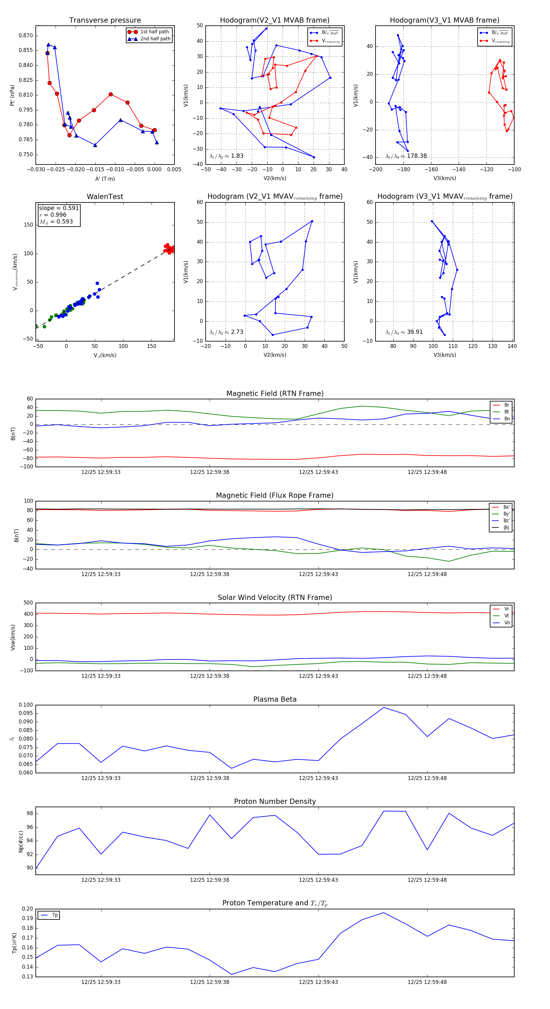
Flux Rope in 2023

Flux Rope Event 2023-12-25 12:59:30 ~ 2023-12-25 12:59:52 (23 seconds)


plot