HOME   LIST
‹–   –›

Flux Rope in 2023

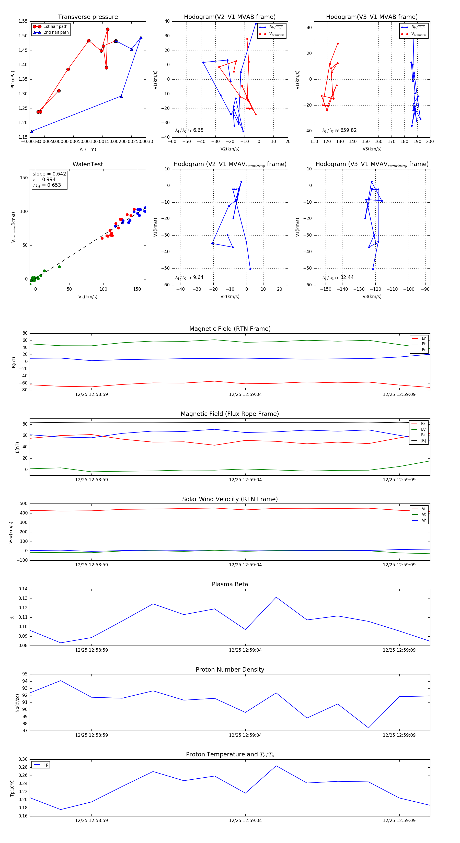
Flux Rope Event 2023-12-25 12:58:57 ~ 2023-12-25 12:59:10 (14 seconds)


plot