HOME   LIST
‹–   –›

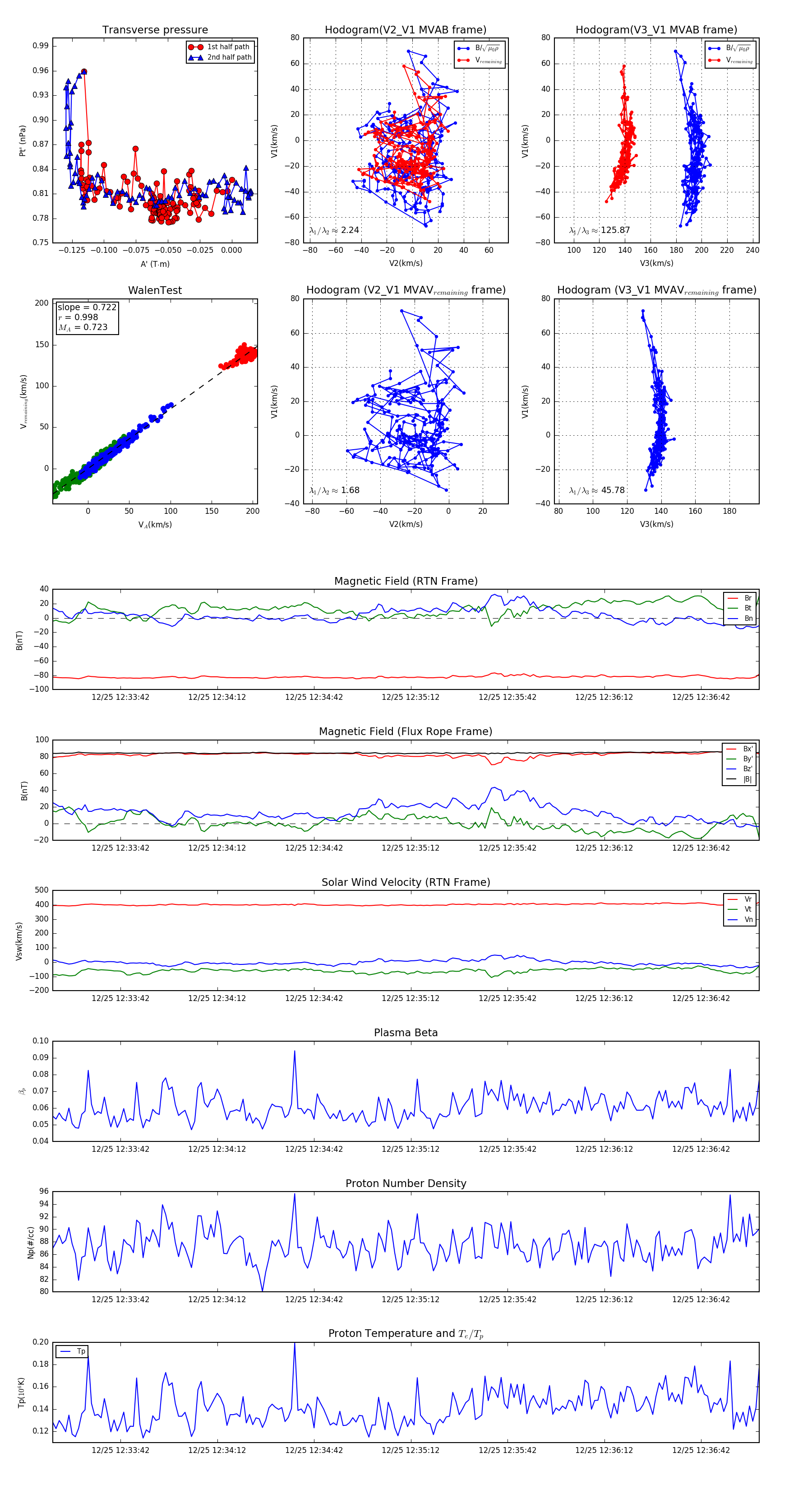
Flux Rope in 2023

Flux Rope Event 2023-12-25 12:33:21 ~ 2023-12-25 12:37:00 (220 seconds)


plot