HOME   LIST
‹–   –›

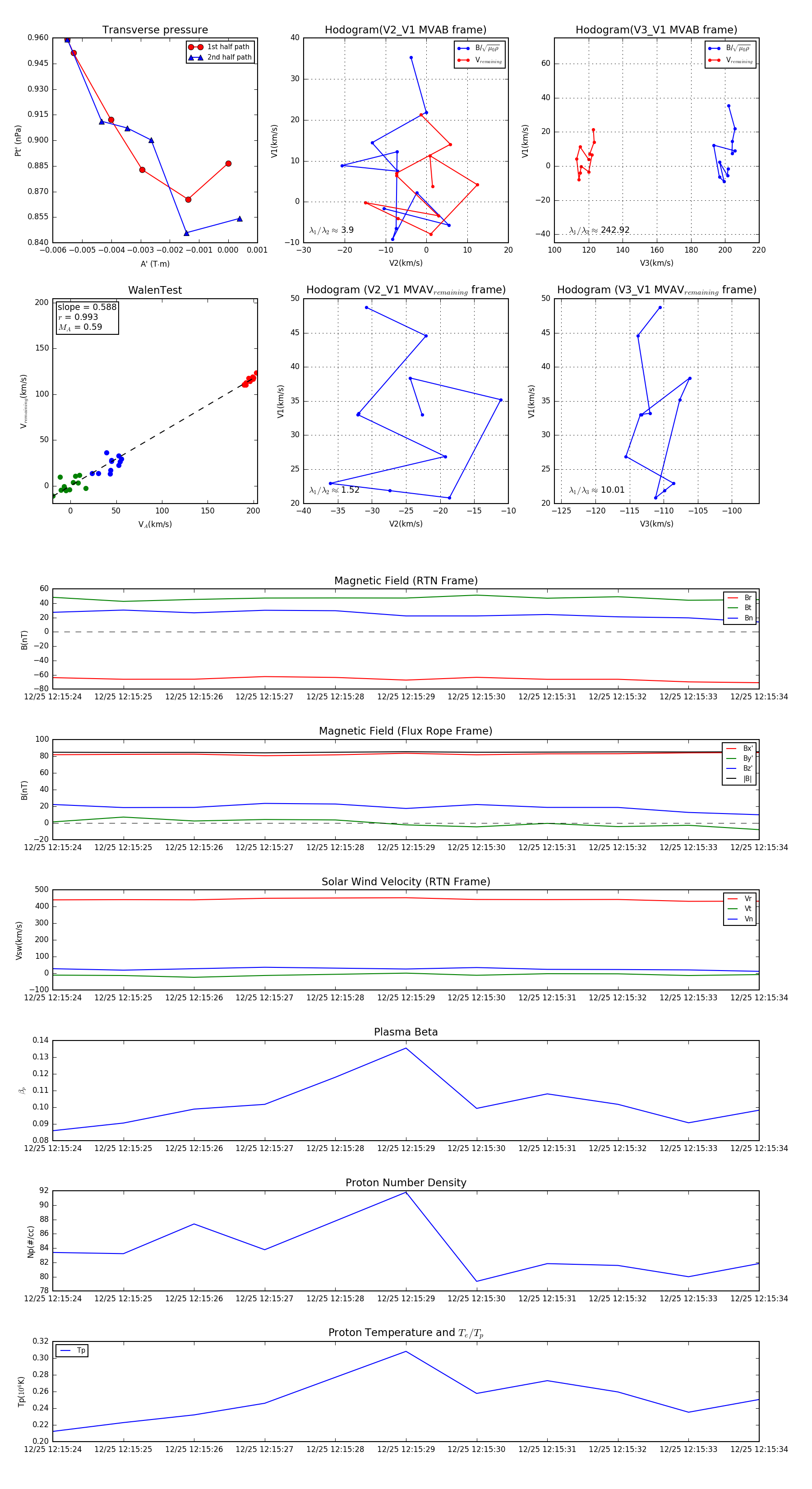
Flux Rope in 2023

Flux Rope Event 2023-12-25 12:15:24 ~ 2023-12-25 12:15:34 (11 seconds)


plot