HOME   LIST
‹–   –›

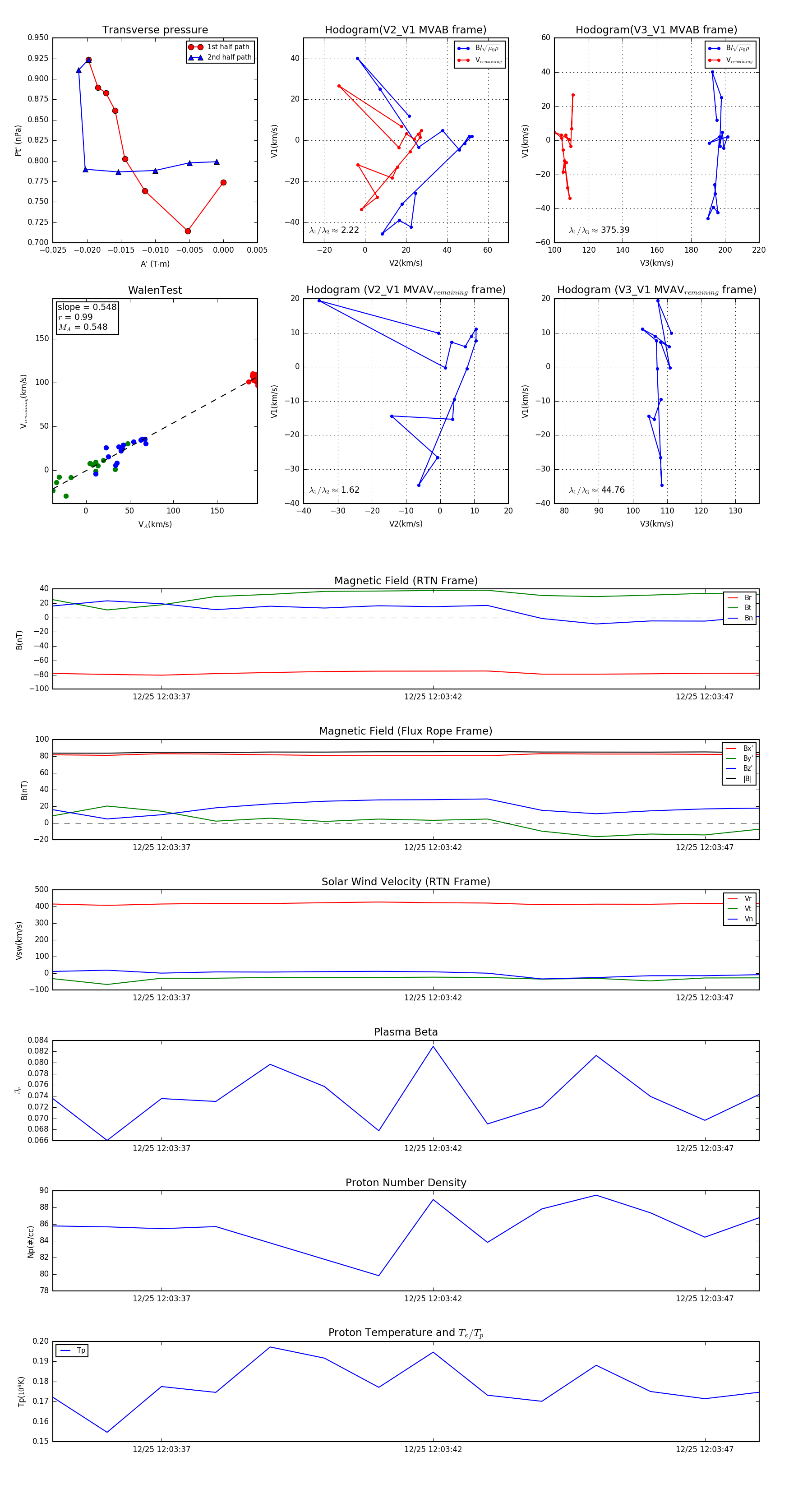
Flux Rope in 2023

Flux Rope Event 2023-12-25 12:03:35 ~ 2023-12-25 12:03:48 (14 seconds)


plot