HOME   LIST
‹–   –›

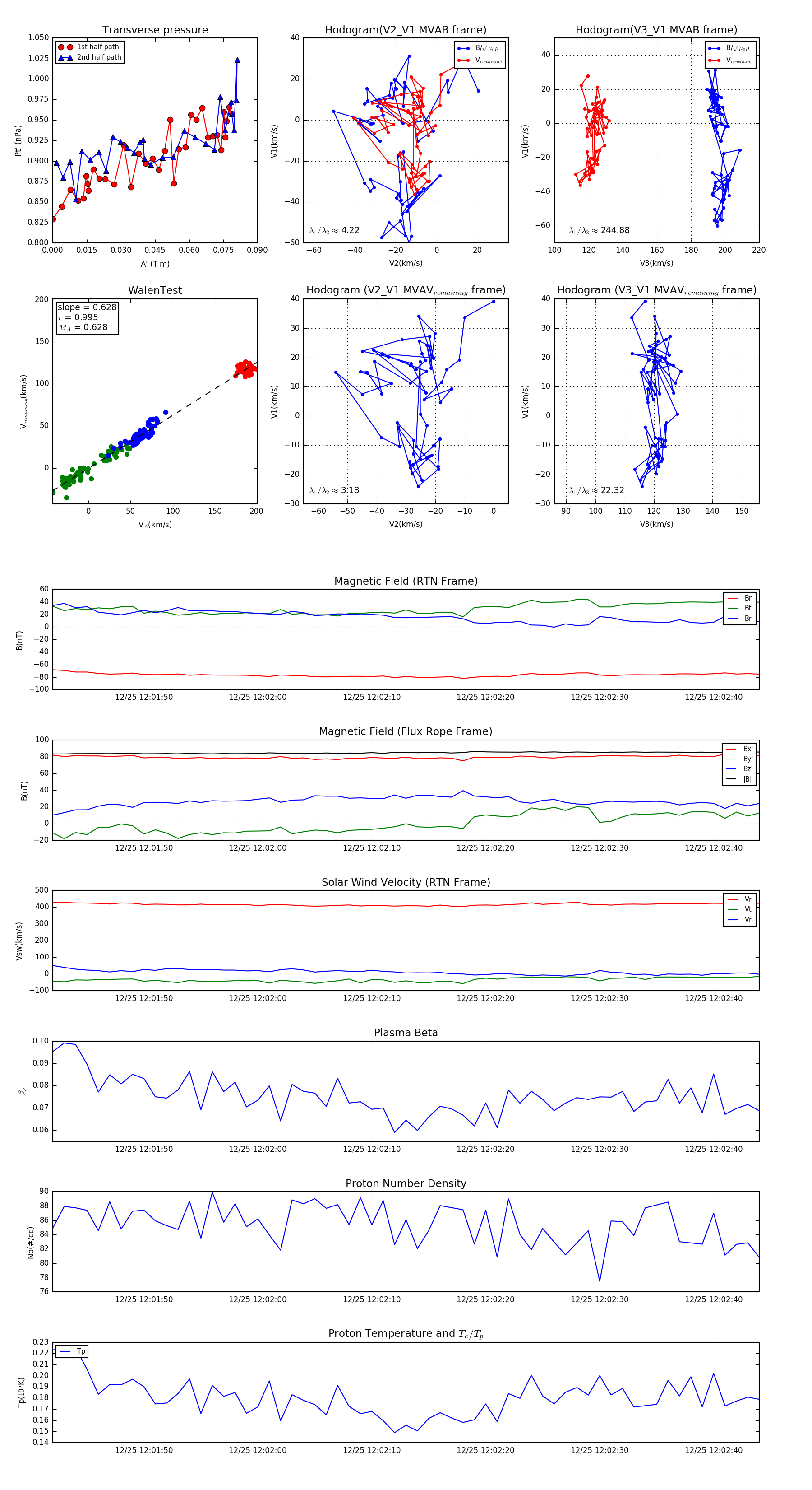
Flux Rope in 2023

Flux Rope Event 2023-12-25 12:01:42 ~ 2023-12-25 12:02:44 (63 seconds)


plot