HOME   LIST
‹–   –›

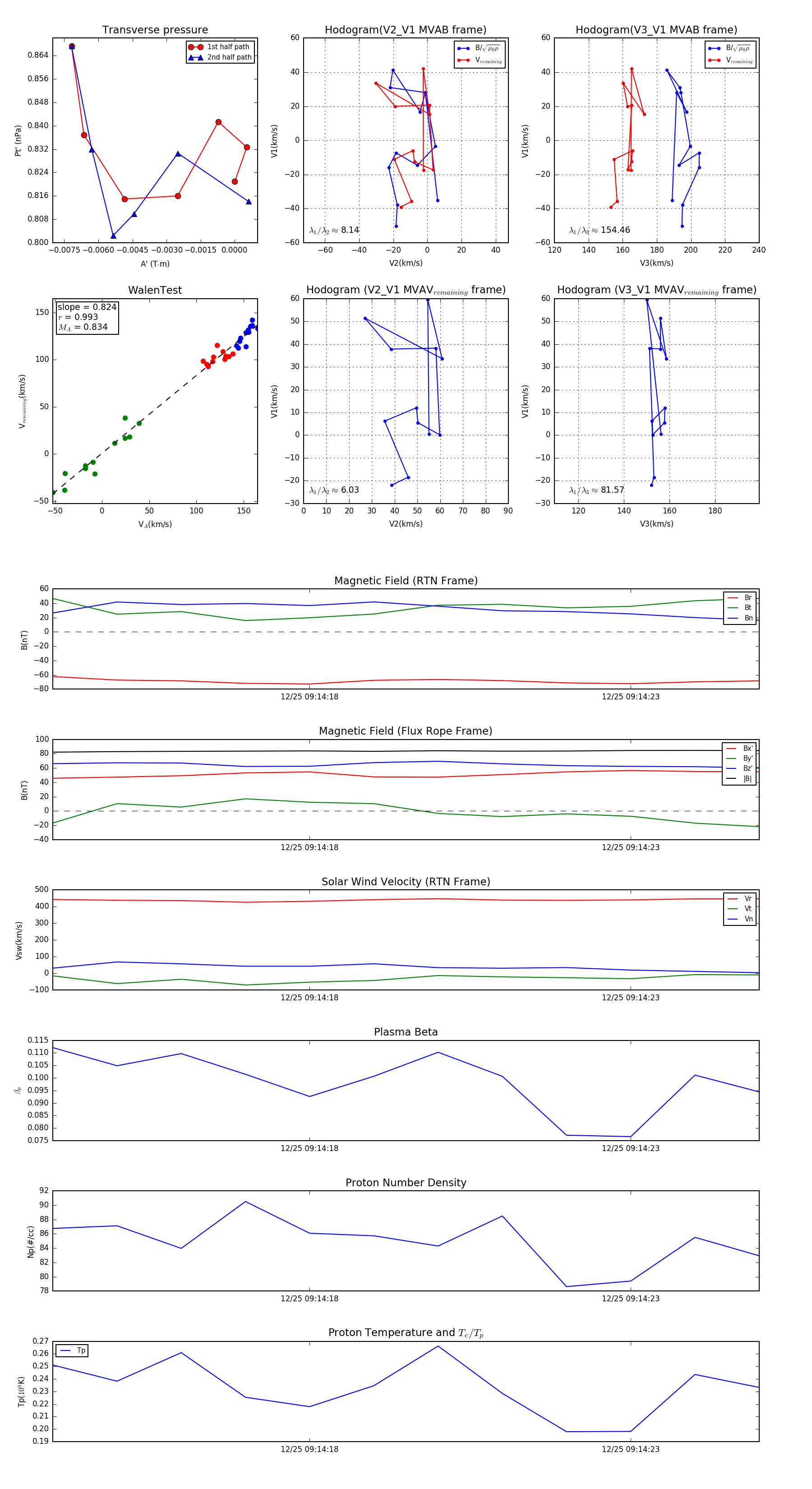
Flux Rope in 2023

Flux Rope Event 2023-12-25 09:14:14 ~ 2023-12-25 09:14:25 (12 seconds)


plot