HOME   LIST
‹–   –›

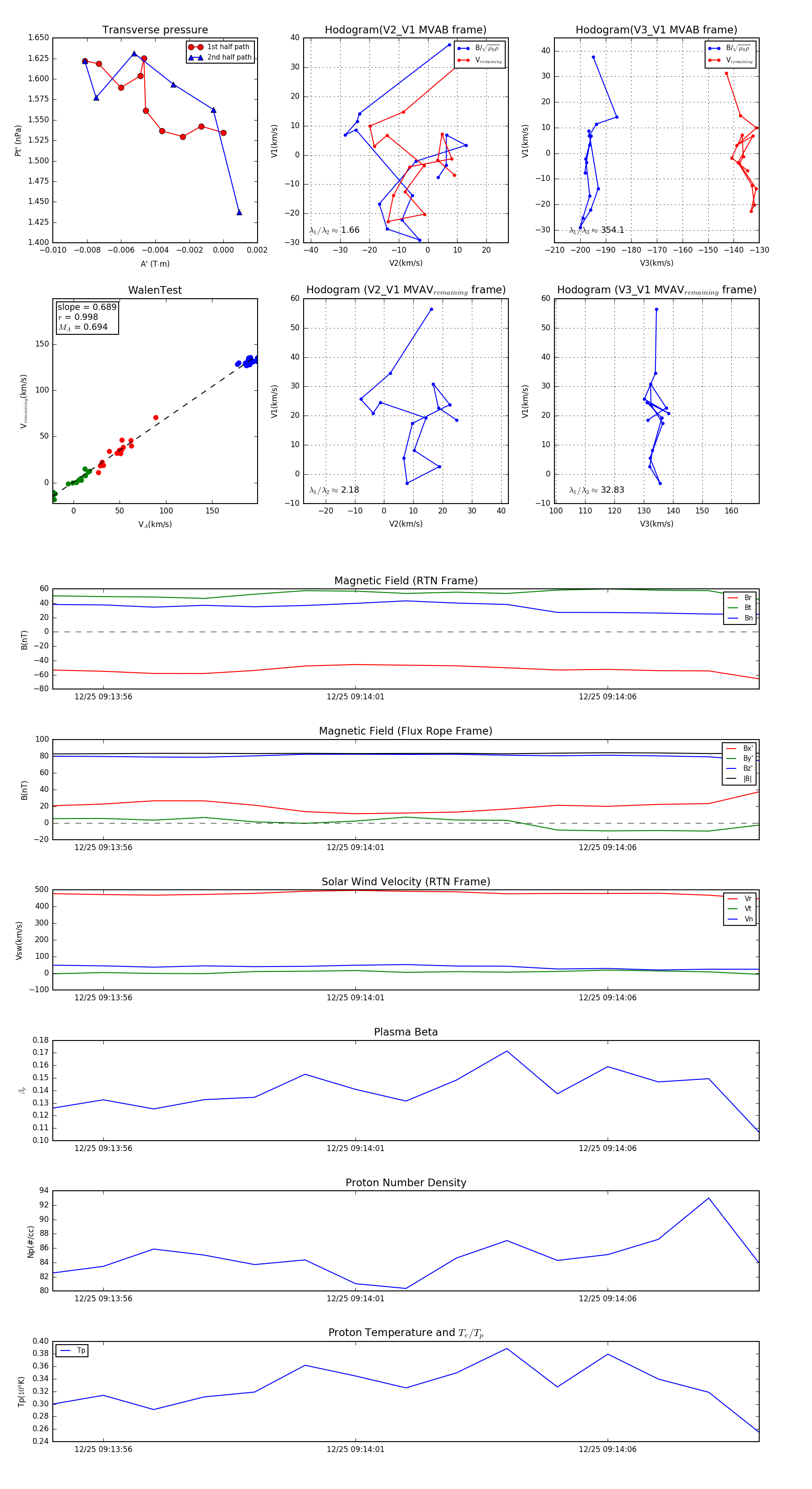
Flux Rope in 2023

Flux Rope Event 2023-12-25 09:13:55 ~ 2023-12-25 09:14:09 (15 seconds)


plot