HOME   LIST
‹–   –›

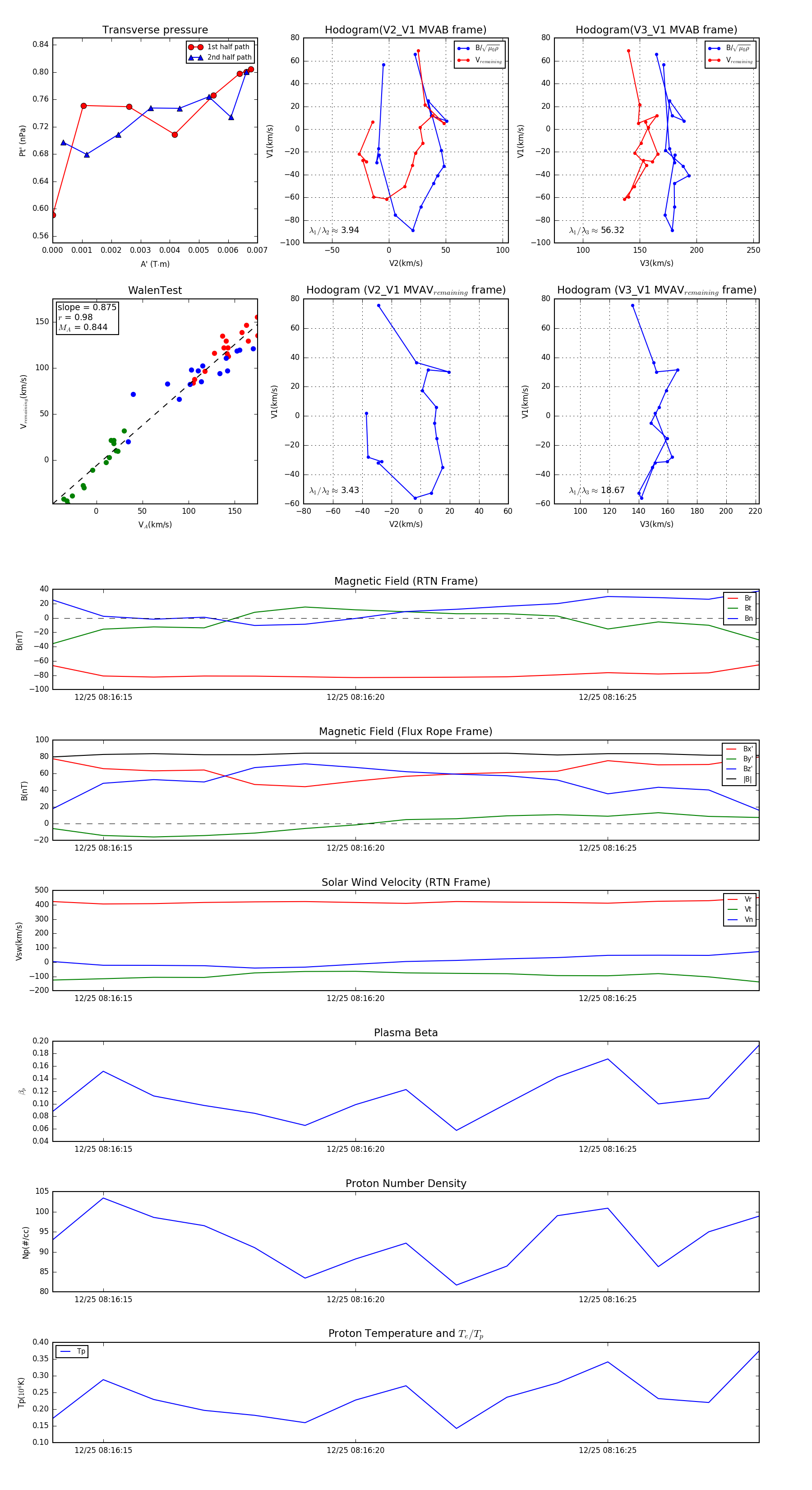
Flux Rope in 2023

Flux Rope Event 2023-12-25 08:16:14 ~ 2023-12-25 08:16:28 (15 seconds)


plot