HOME   LIST
‹–   –›

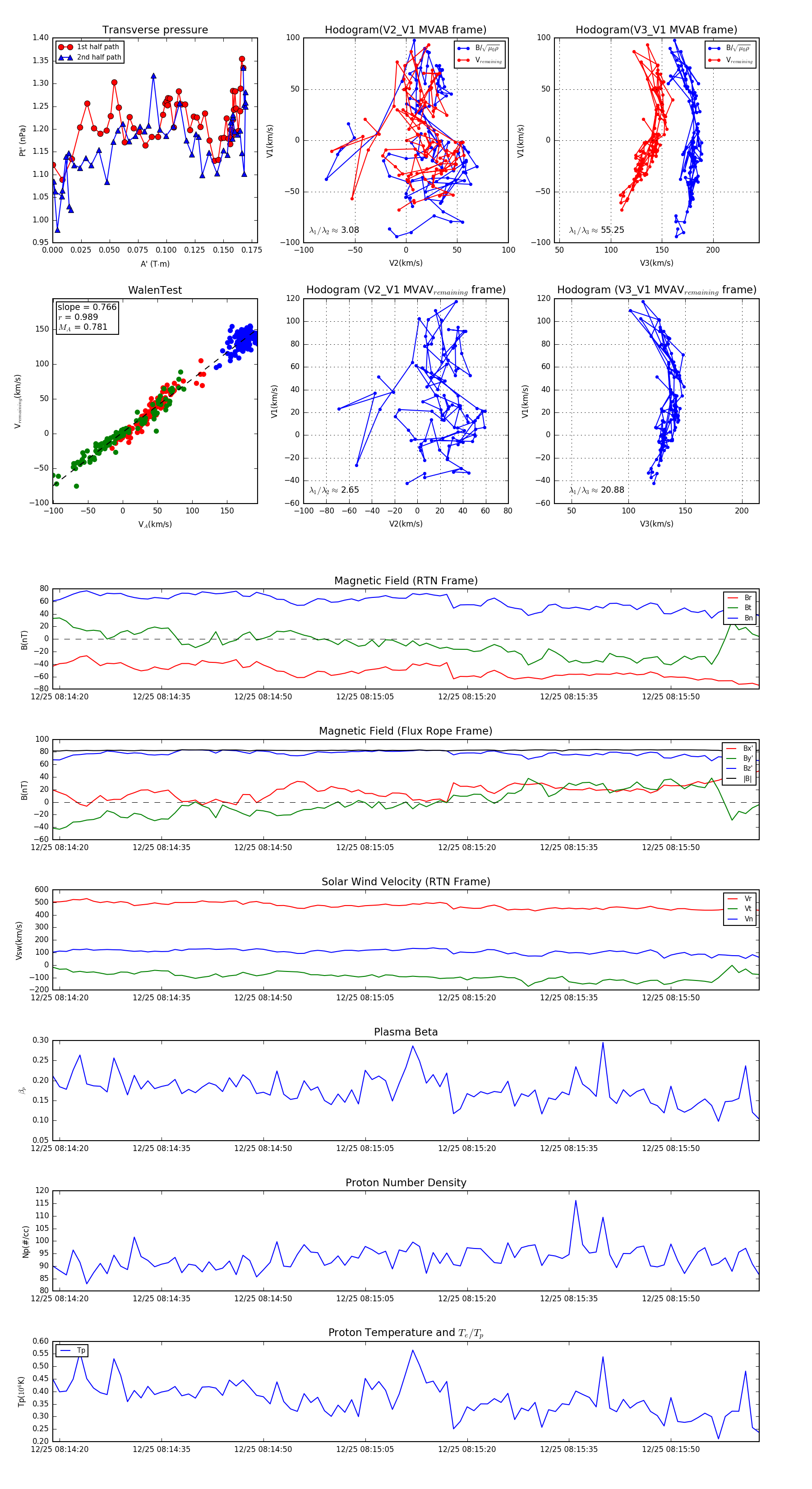
Flux Rope in 2023

Flux Rope Event 2023-12-25 08:14:19 ~ 2023-12-25 08:16:03 (105 seconds)


plot