HOME   LIST
‹–   –›

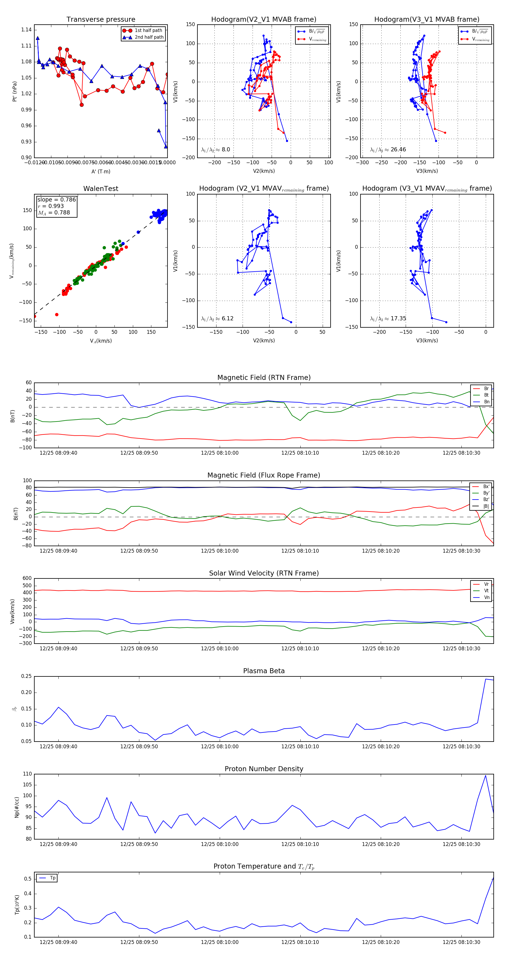
Flux Rope in 2023

Flux Rope Event 2023-12-25 08:09:37 ~ 2023-12-25 08:10:34 (58 seconds)


plot