HOME   LIST
‹–   –›

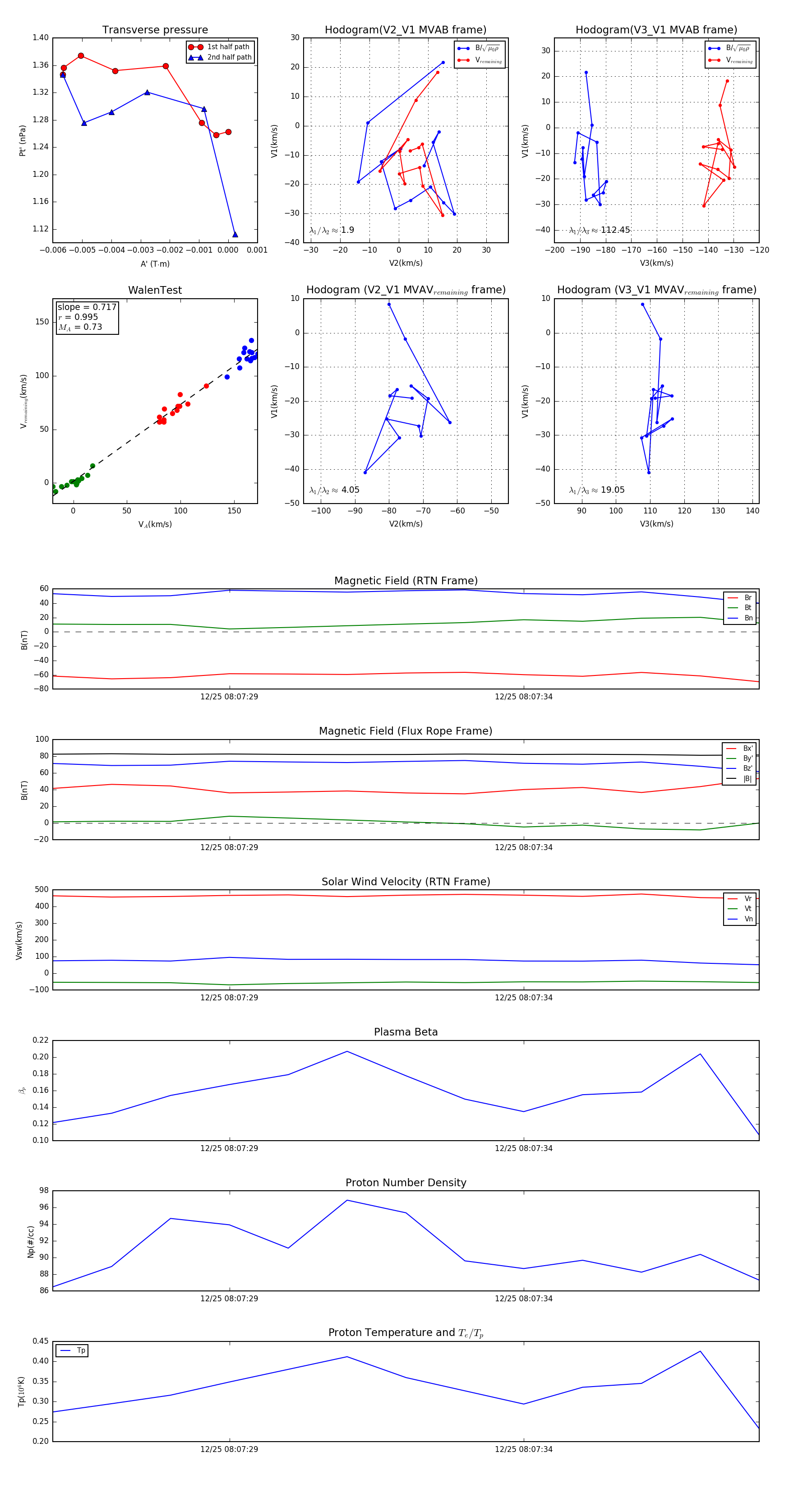
Flux Rope in 2023

Flux Rope Event 2023-12-25 08:07:26 ~ 2023-12-25 08:07:38 (13 seconds)


plot