HOME   LIST
‹–   –›

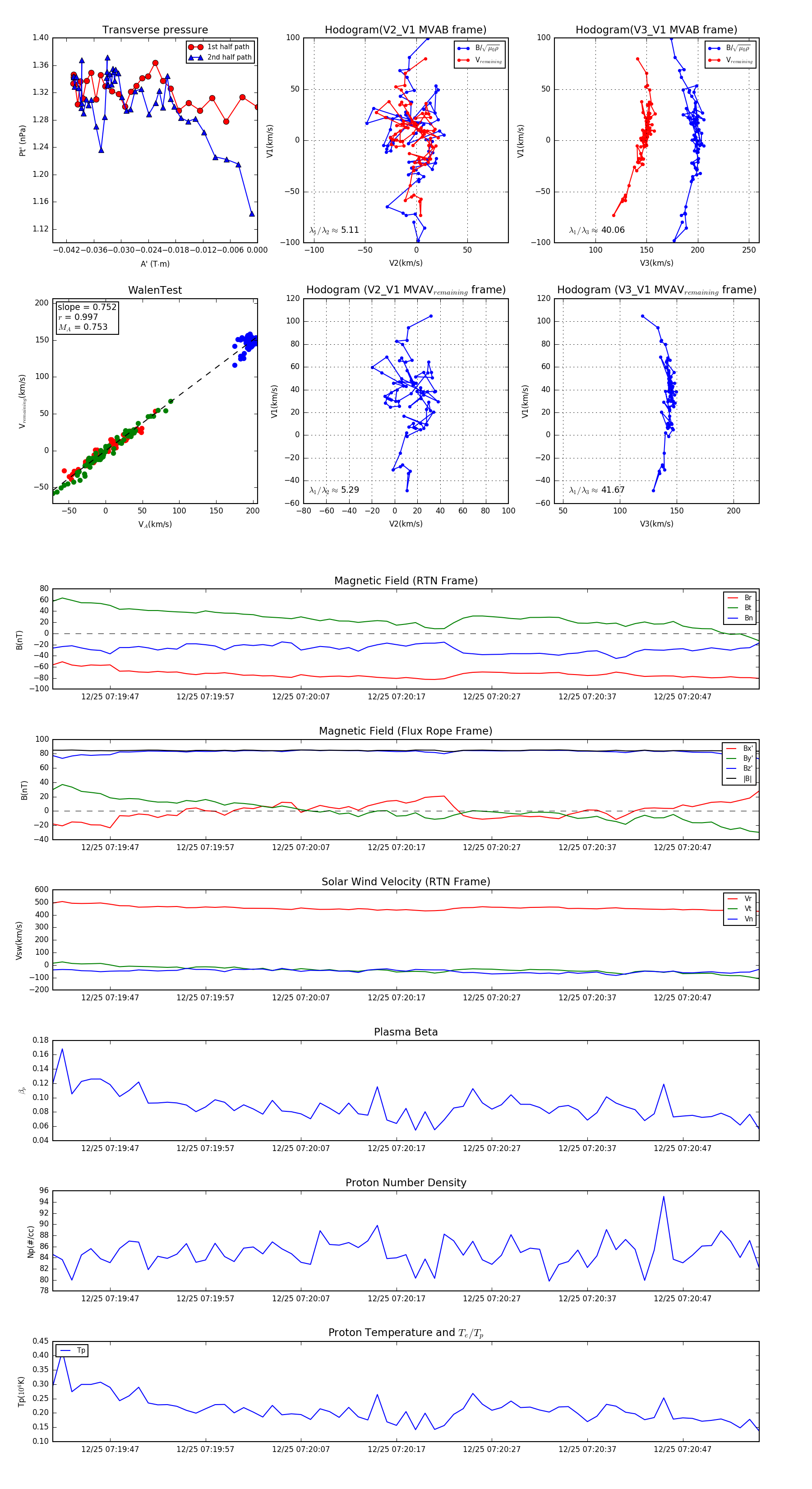
Flux Rope in 2023

Flux Rope Event 2023-12-25 07:19:41 ~ 2023-12-25 07:20:55 (75 seconds)


plot