HOME   LIST
‹–   –›

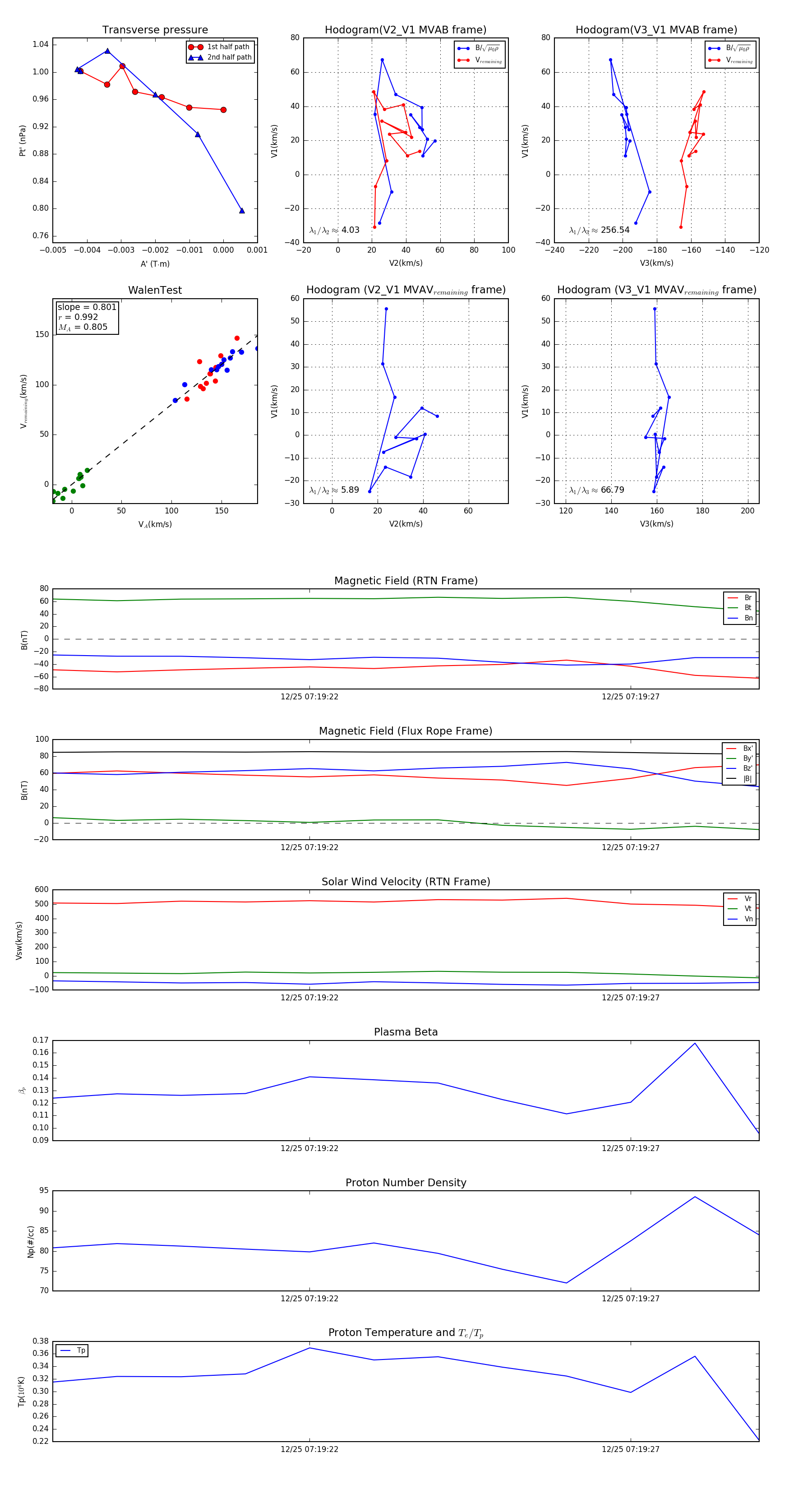
Flux Rope in 2023

Flux Rope Event 2023-12-25 07:19:18 ~ 2023-12-25 07:19:29 (12 seconds)


plot