HOME   LIST
‹–   –›

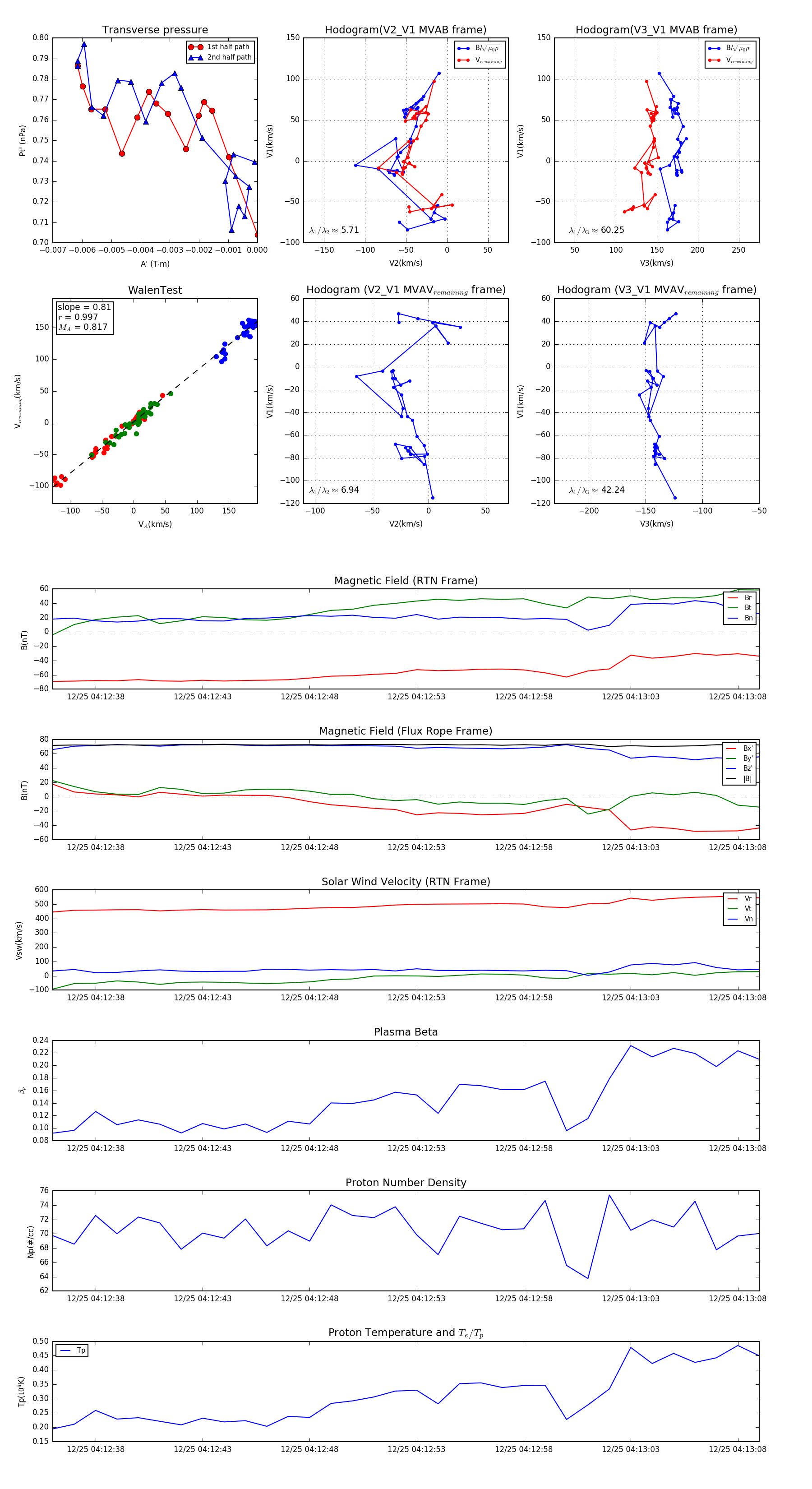
Flux Rope in 2023

Flux Rope Event 2023-12-25 04:12:36 ~ 2023-12-25 04:13:09 (34 seconds)


plot