HOME   LIST
‹–   –›

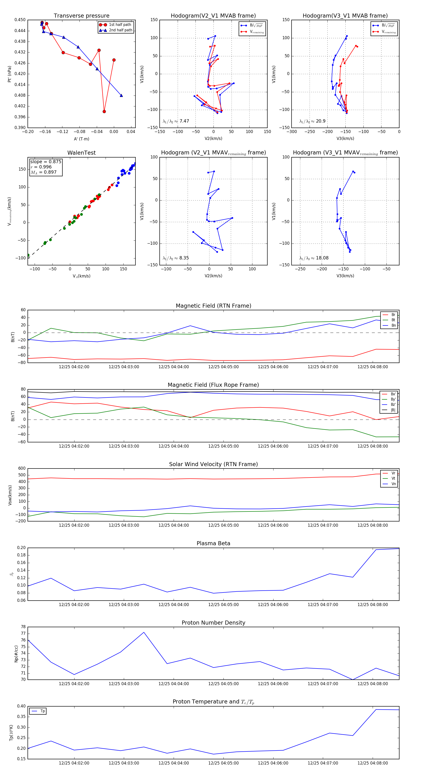
Flux Rope in 2023

Flux Rope Event 2023-12-25 04:01:04 ~ 2023-12-25 04:08:32 (449 seconds)


plot