HOME   LIST
‹–   –›

Flux Rope in 2023

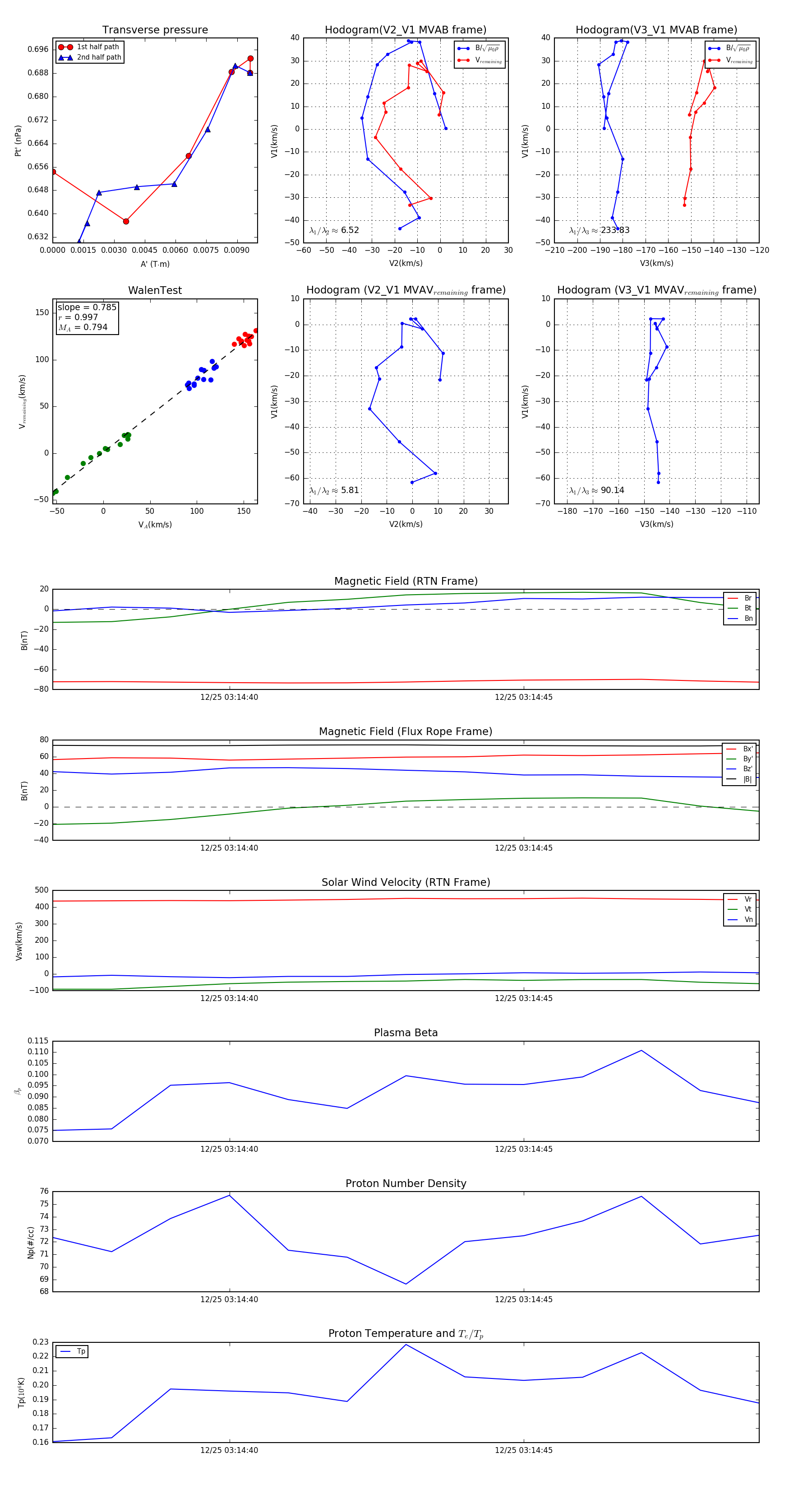
Flux Rope Event 2023-12-25 03:14:37 ~ 2023-12-25 03:14:49 (13 seconds)


plot