HOME   LIST
‹–   –›

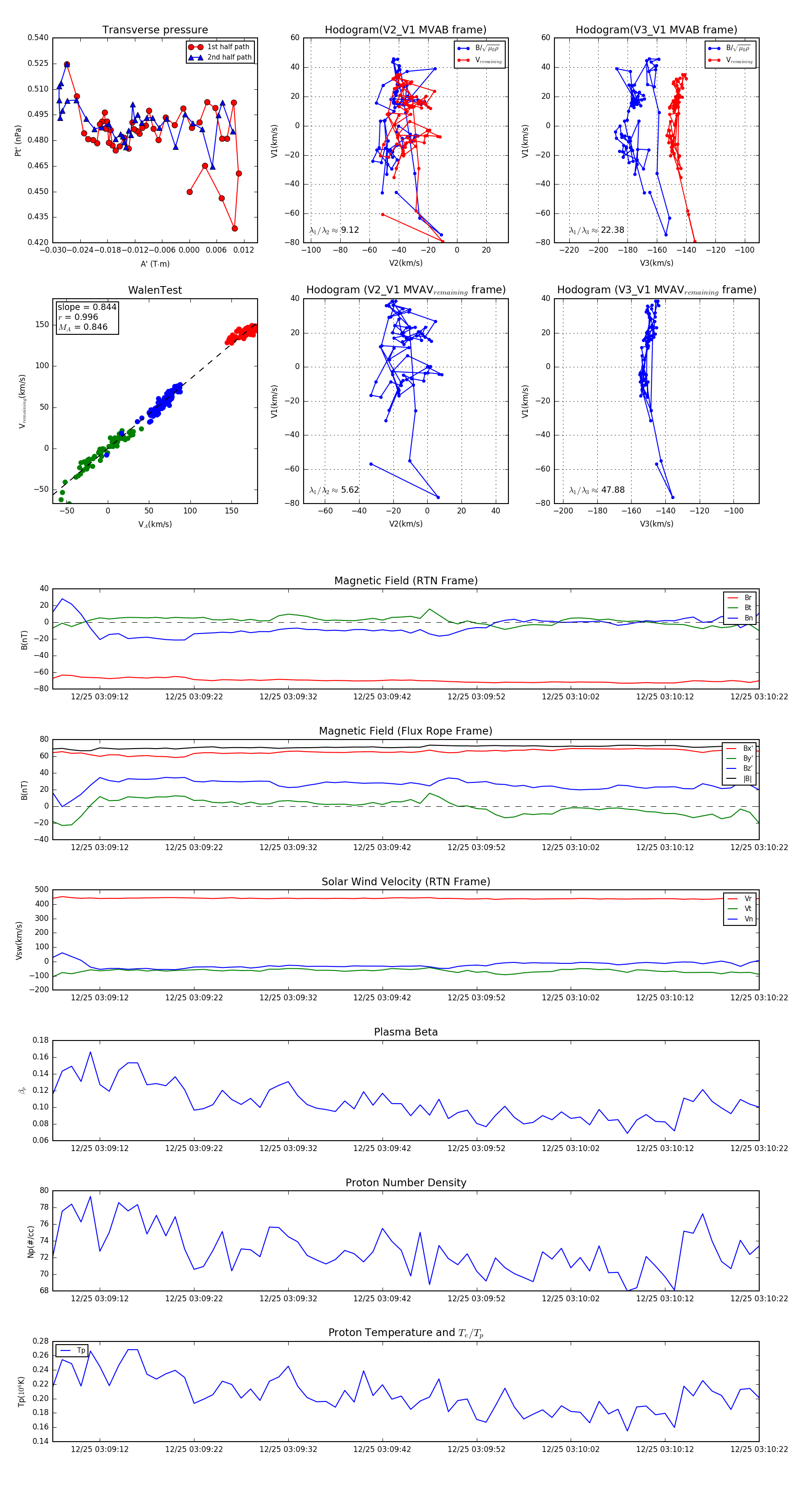
Flux Rope in 2023

Flux Rope Event 2023-12-25 03:09:07 ~ 2023-12-25 03:10:22 (76 seconds)


plot