HOME   LIST
‹–   –›

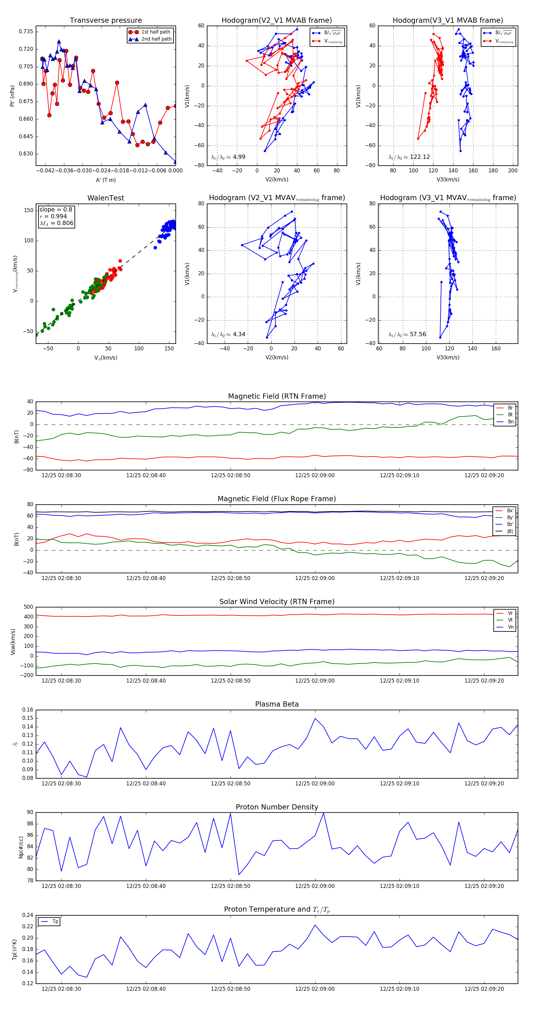
Flux Rope in 2023

Flux Rope Event 2023-12-25 02:08:27 ~ 2023-12-25 02:09:24 (58 seconds)


plot