HOME   LIST
‹–   –›

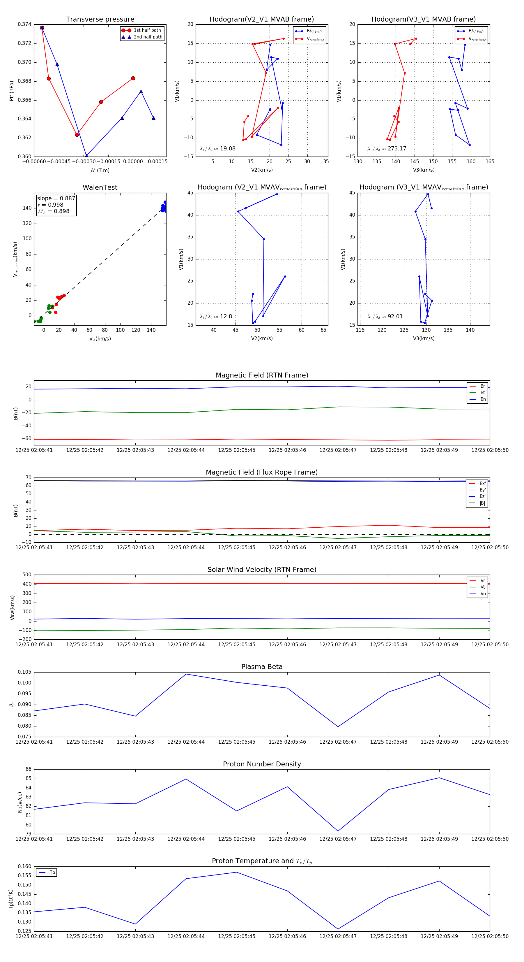
Flux Rope in 2023

Flux Rope Event 2023-12-25 02:05:41 ~ 2023-12-25 02:05:50 (10 seconds)


plot