HOME   LIST
‹–   –›

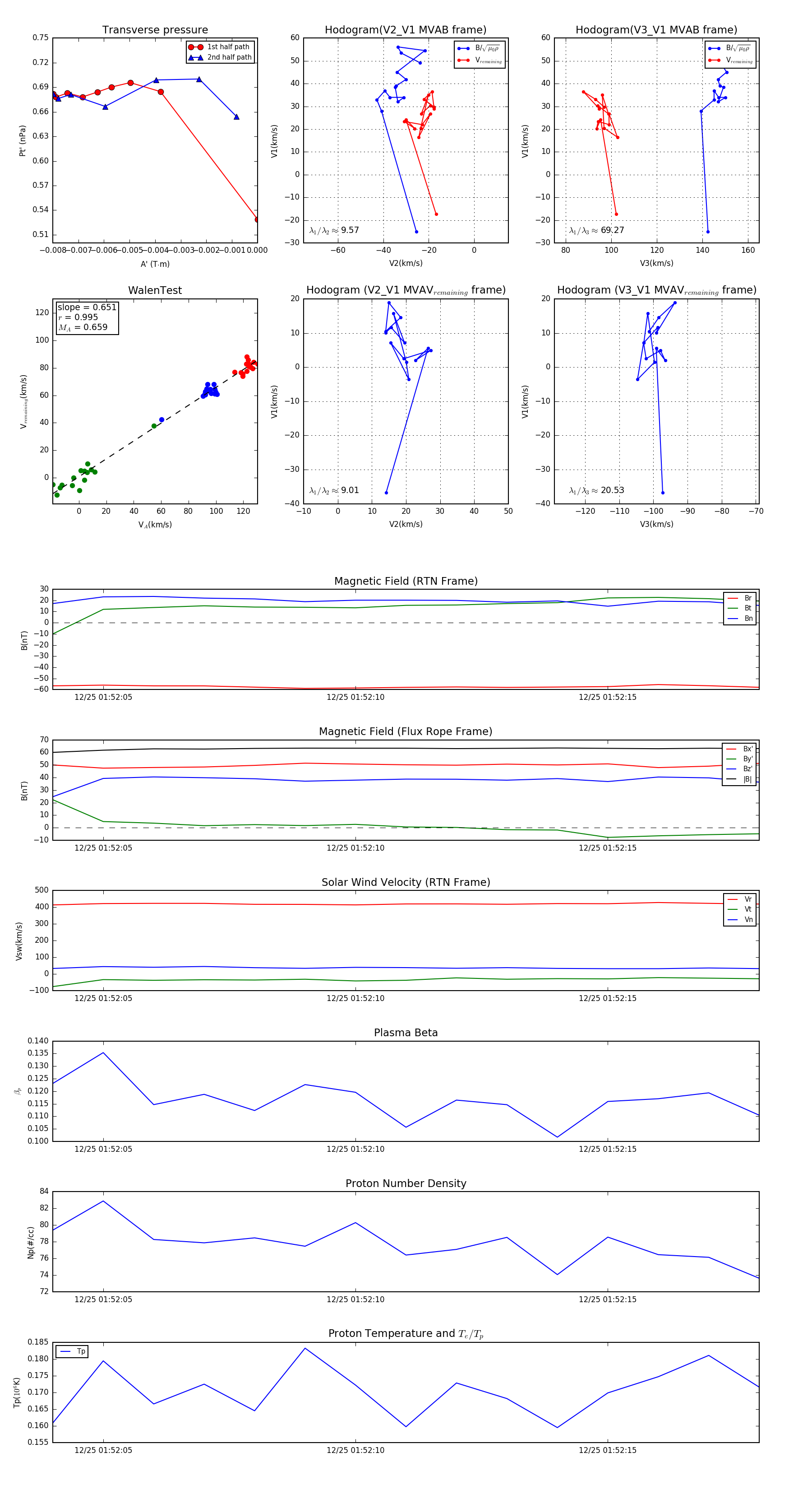
Flux Rope in 2023

Flux Rope Event 2023-12-25 01:52:04 ~ 2023-12-25 01:52:18 (15 seconds)


plot