HOME   LIST
‹–   –›

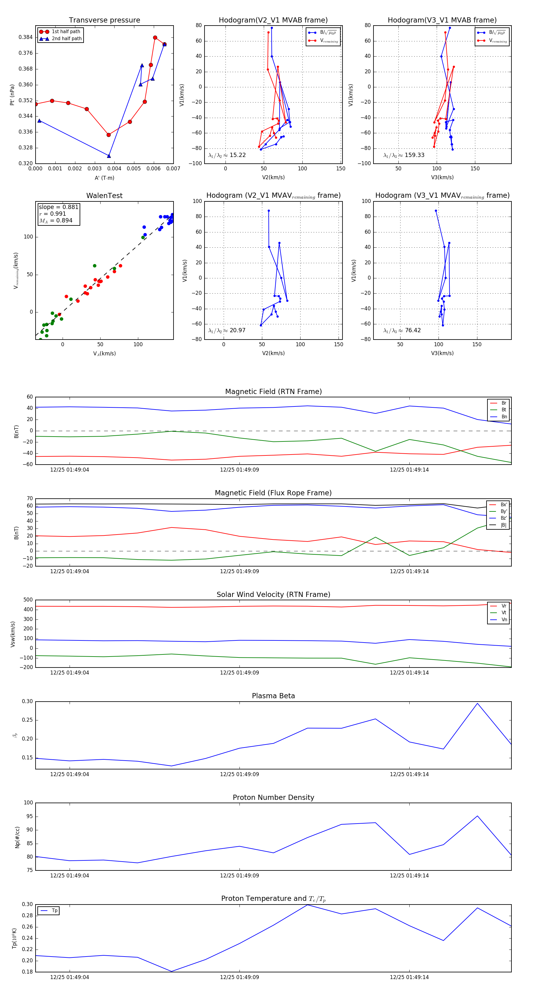
Flux Rope in 2023

Flux Rope Event 2023-12-25 01:49:03 ~ 2023-12-25 01:49:17 (15 seconds)


plot