HOME   LIST
‹–   –›

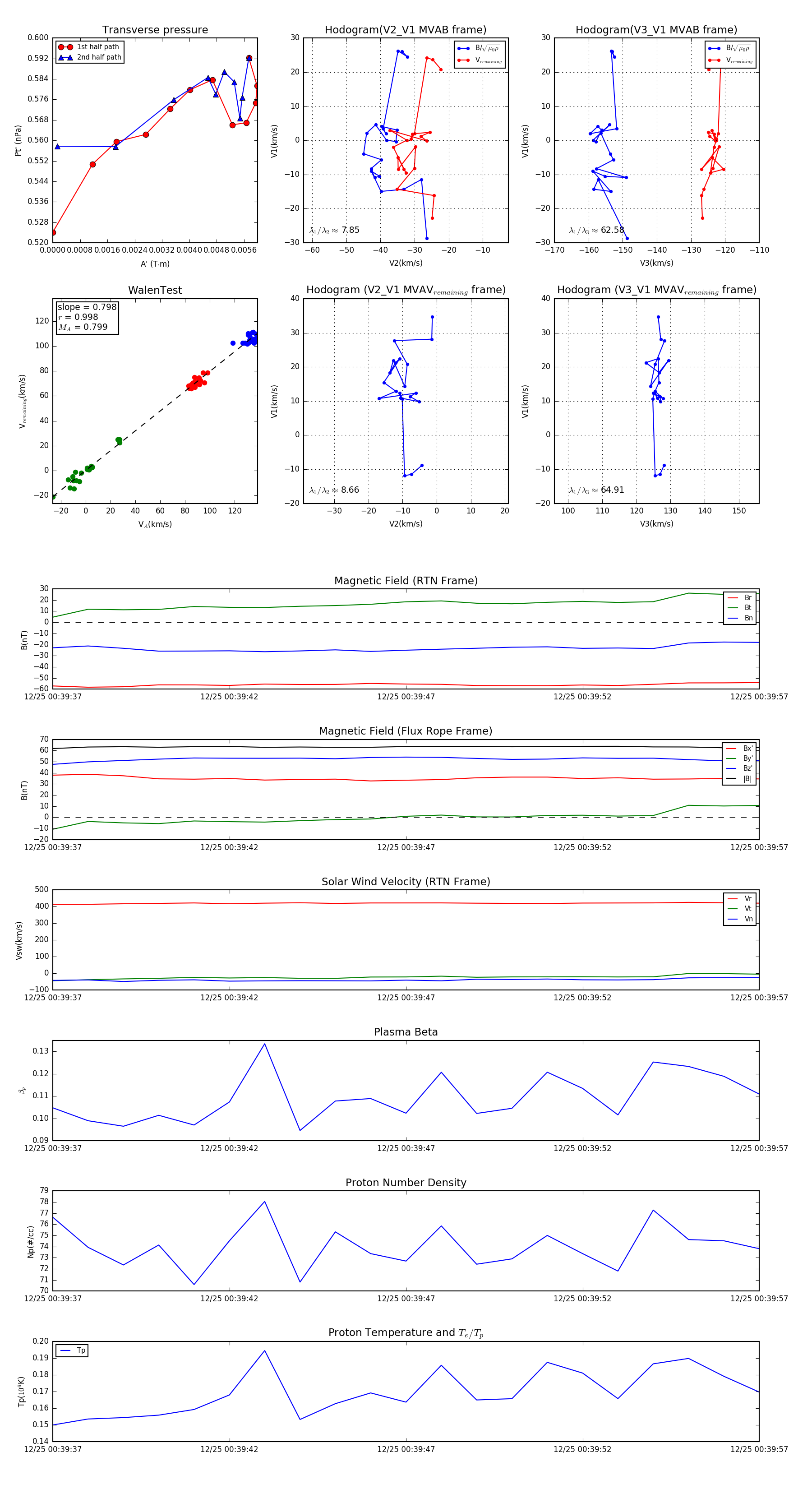
Flux Rope in 2023

Flux Rope Event 2023-12-25 00:39:37 ~ 2023-12-25 00:39:57 (21 seconds)


plot