HOME   LIST
‹–   –›

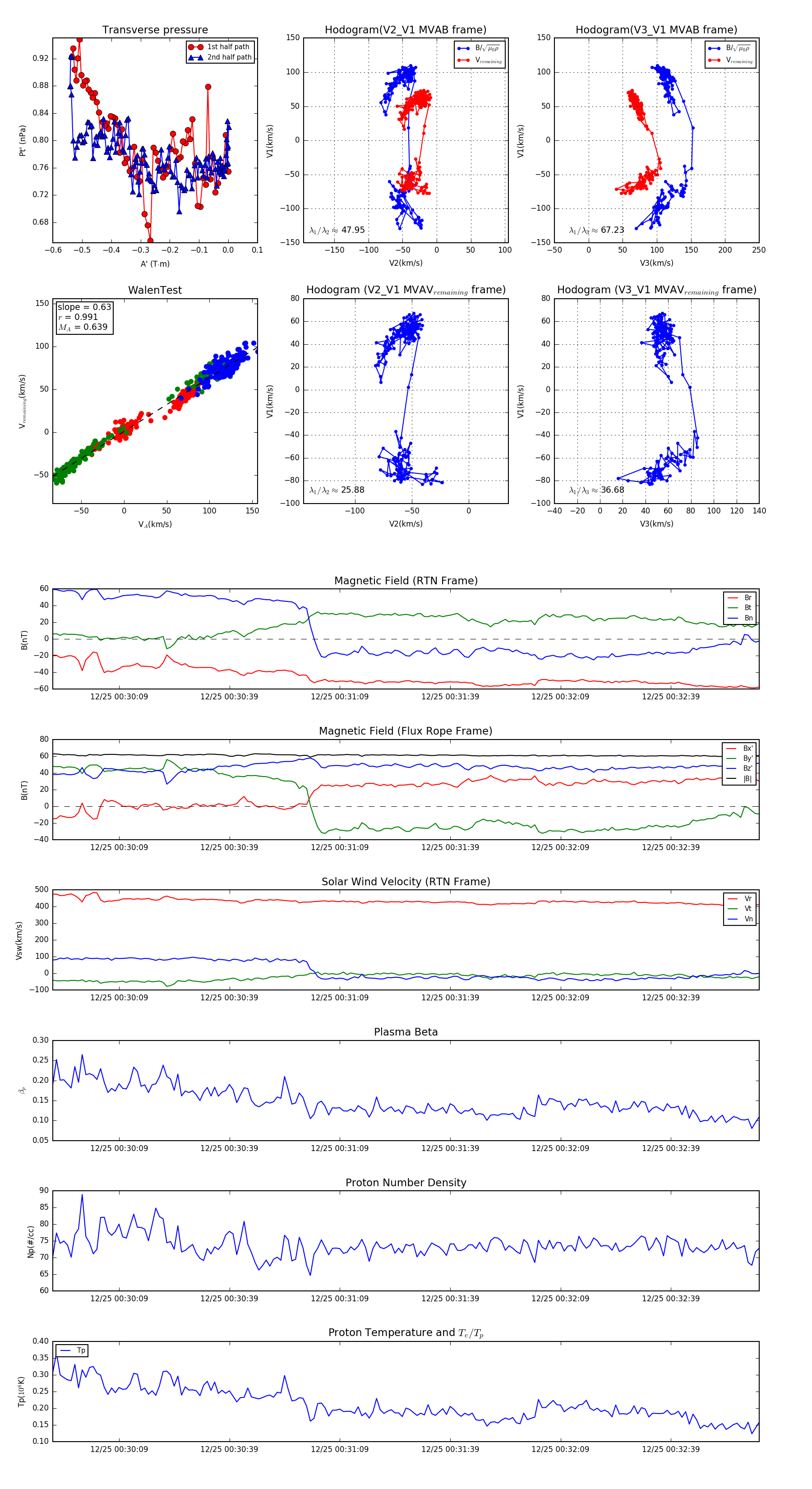
Flux Rope in 2023

Flux Rope Event 2023-12-25 00:29:51 ~ 2023-12-25 00:33:03 (193 seconds)


plot