HOME   LIST
‹–   –›

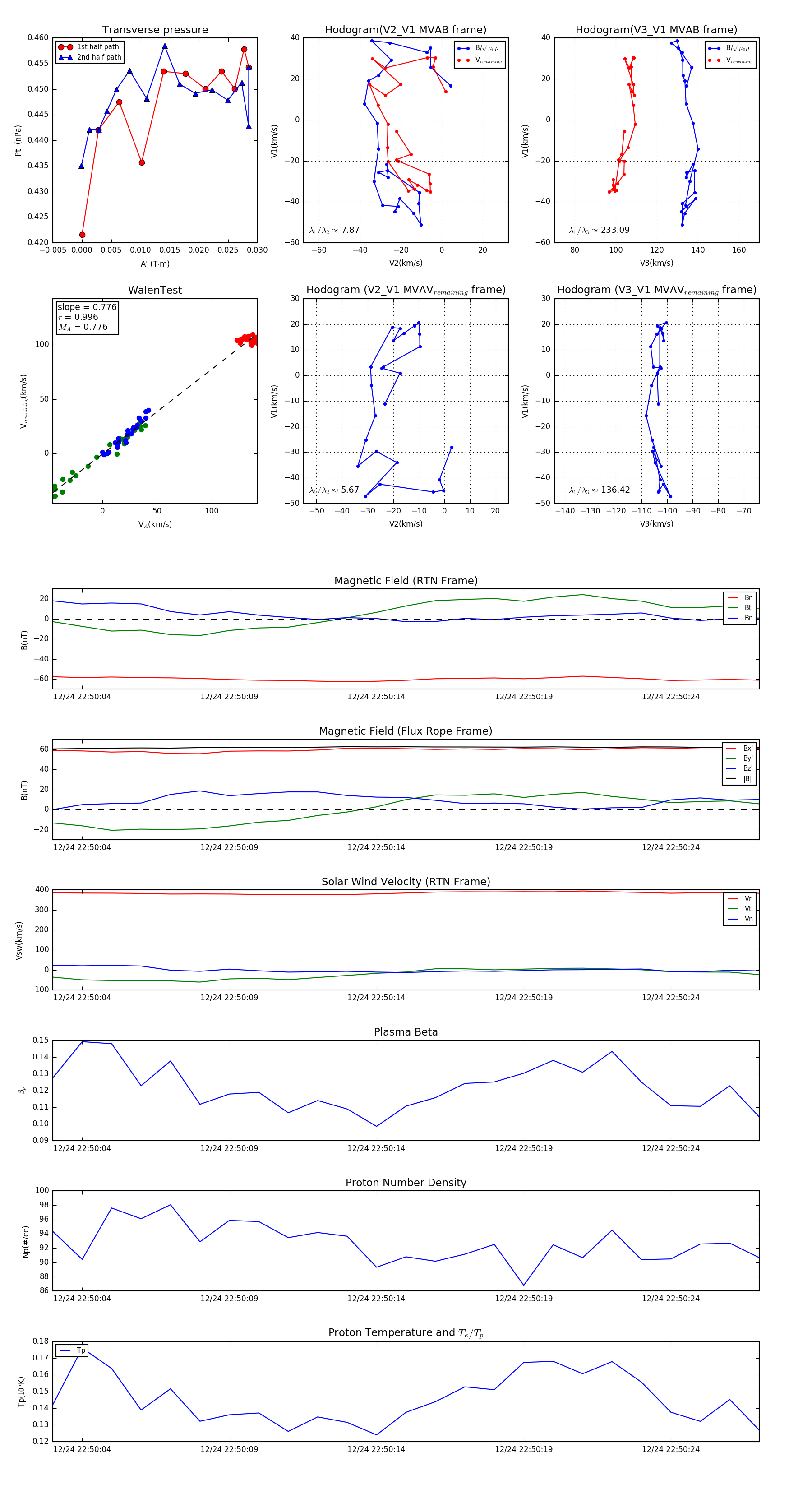
Flux Rope in 2023

Flux Rope Event 2023-12-24 22:50:03 ~ 2023-12-24 22:50:27 (25 seconds)


plot