HOME   LIST
‹–   –›

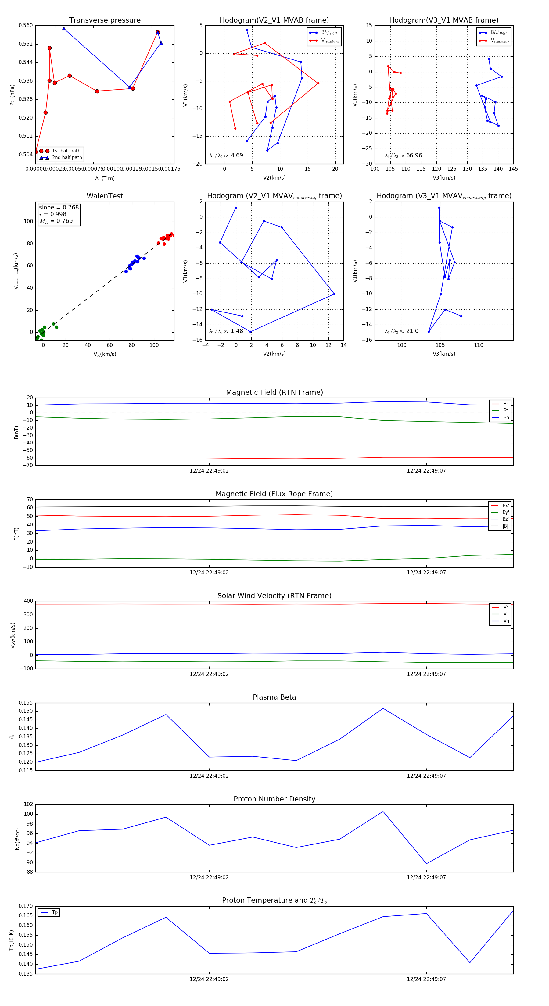
Flux Rope in 2023

Flux Rope Event 2023-12-24 22:48:58 ~ 2023-12-24 22:49:09 (12 seconds)


plot