HOME   LIST
‹–   –›

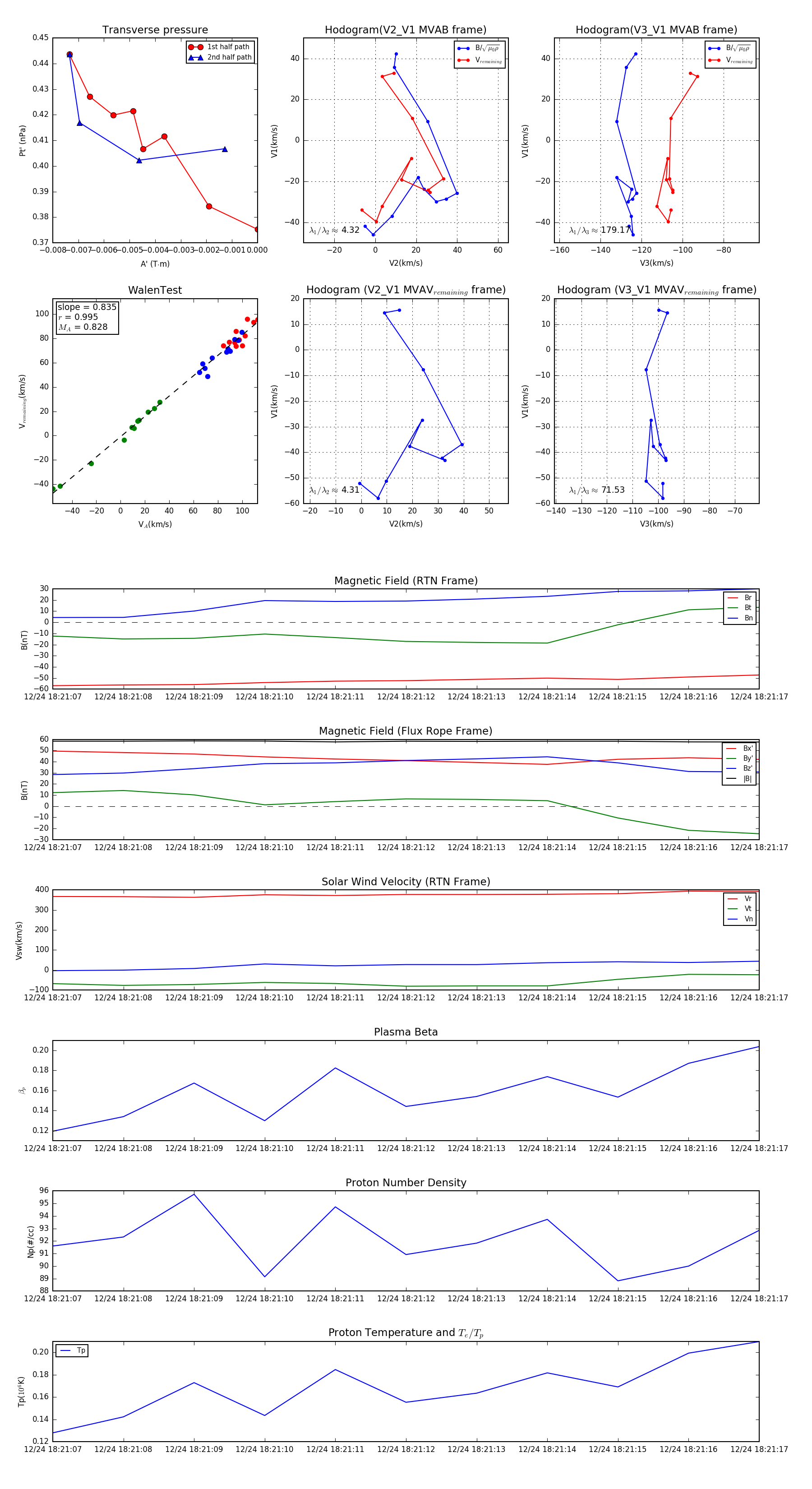
Flux Rope in 2023

Flux Rope Event 2023-12-24 18:21:07 ~ 2023-12-24 18:21:17 (11 seconds)


plot