HOME   LIST
‹–   –›

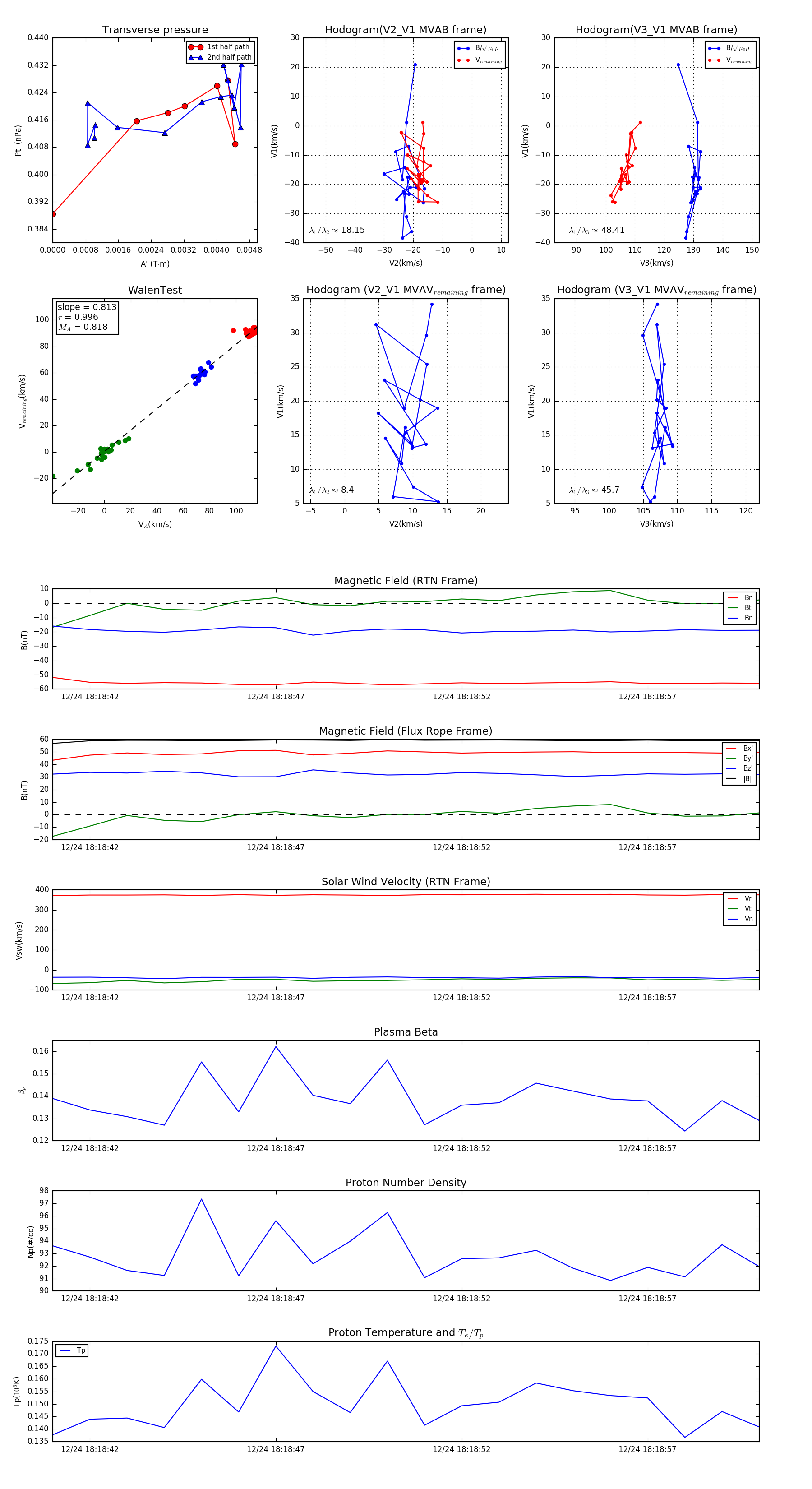
Flux Rope in 2023

Flux Rope Event 2023-12-24 18:18:41 ~ 2023-12-24 18:19:00 (20 seconds)


plot