HOME   LIST
‹–   –›

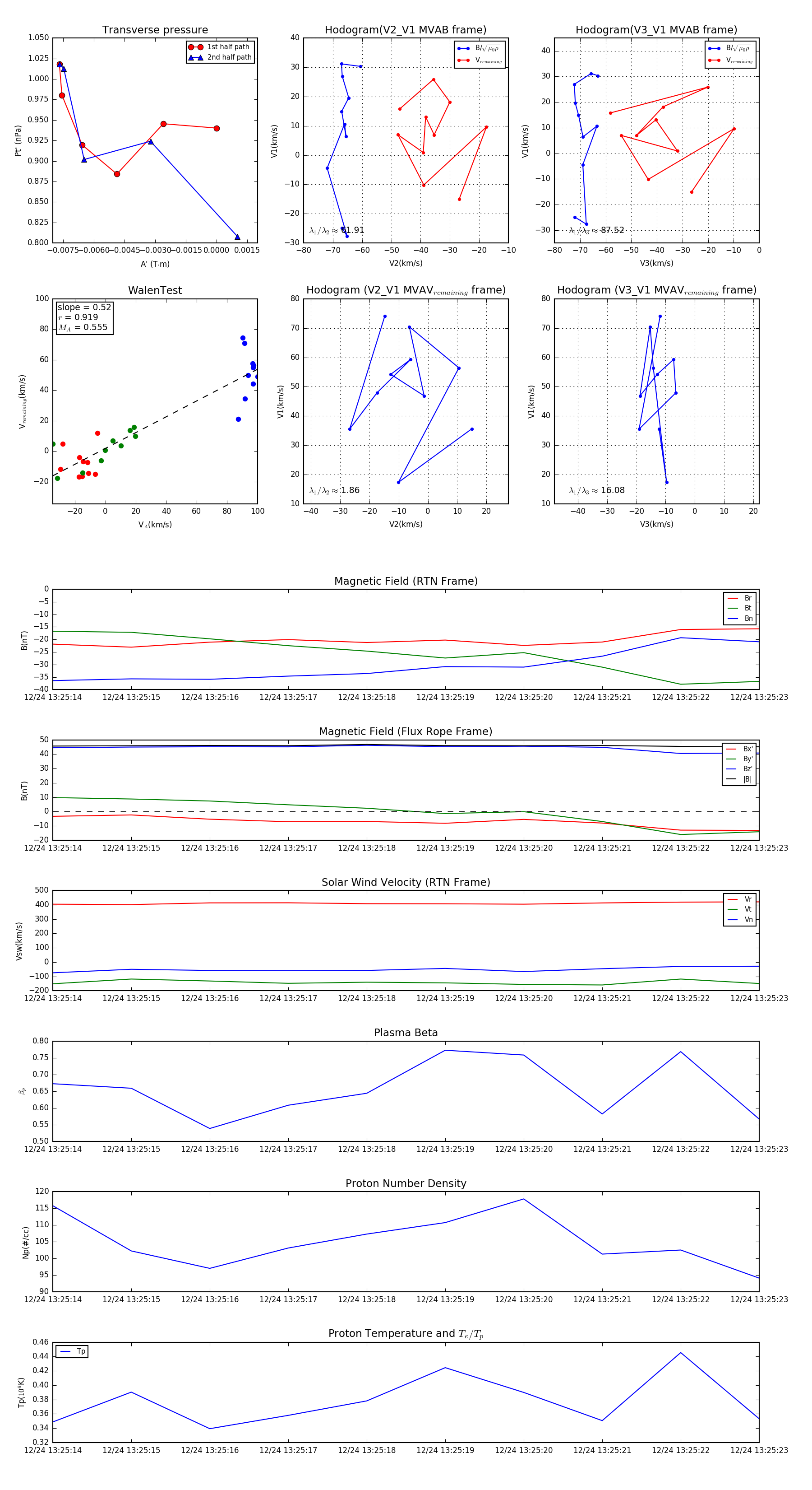
Flux Rope in 2023

Flux Rope Event 2023-12-24 13:25:14 ~ 2023-12-24 13:25:23 (10 seconds)


plot