HOME   LIST
‹–   –›

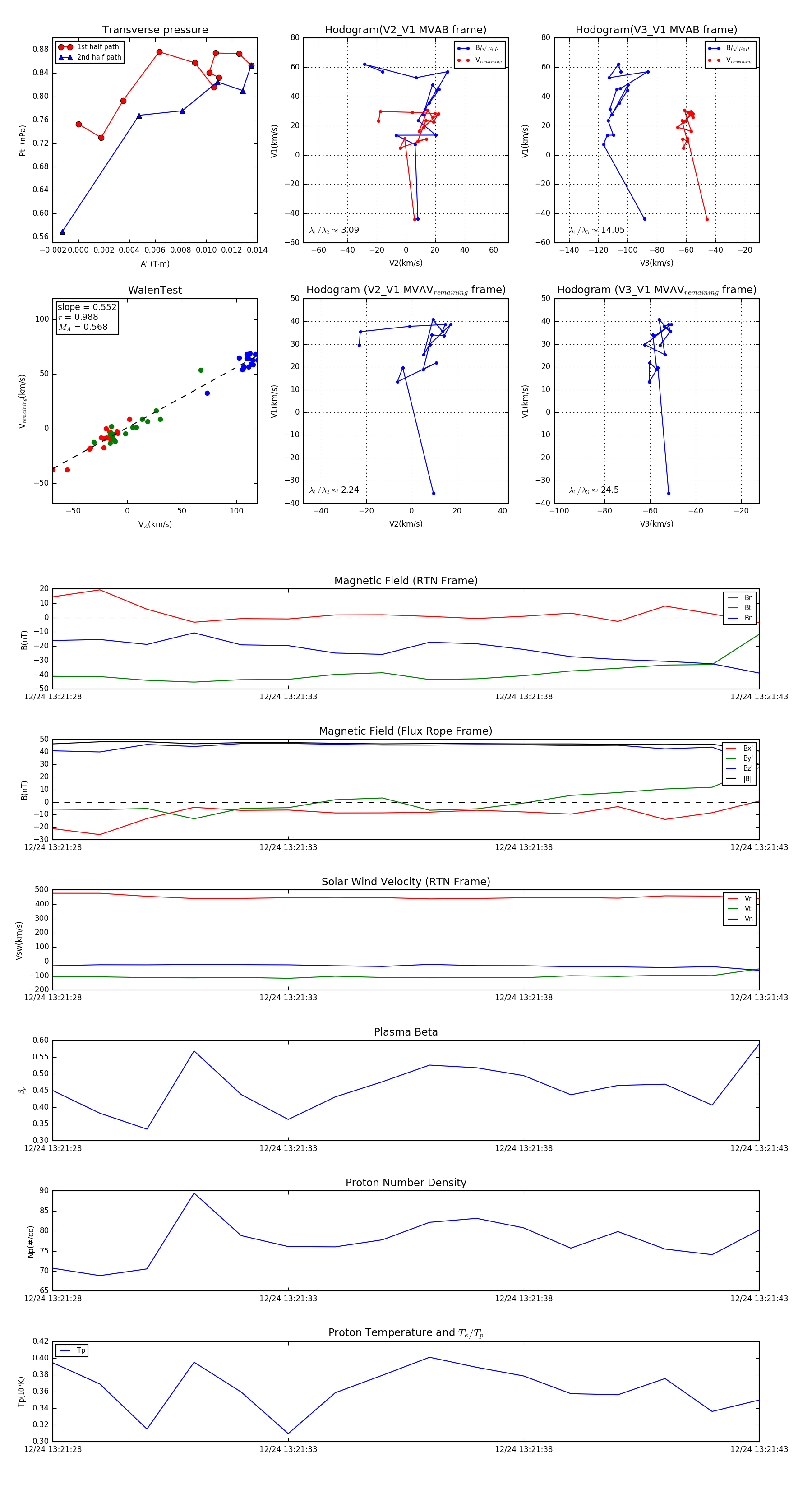
Flux Rope in 2023

Flux Rope Event 2023-12-24 13:21:28 ~ 2023-12-24 13:21:43 (16 seconds)


plot